• Formula : KTlO2
  • Space Group : R-3m (166)
    Centrosymmetric : True
    Dimensionality : 2D
  • Structure parameters
    a = 3.427
    b = 3.427
    c = 18.31
    α = 90.0
    β = 90.0
    γ = 120.0
  • Number of atoms per primitive cell = 4
    Total number of electrons per primitive cell = 34
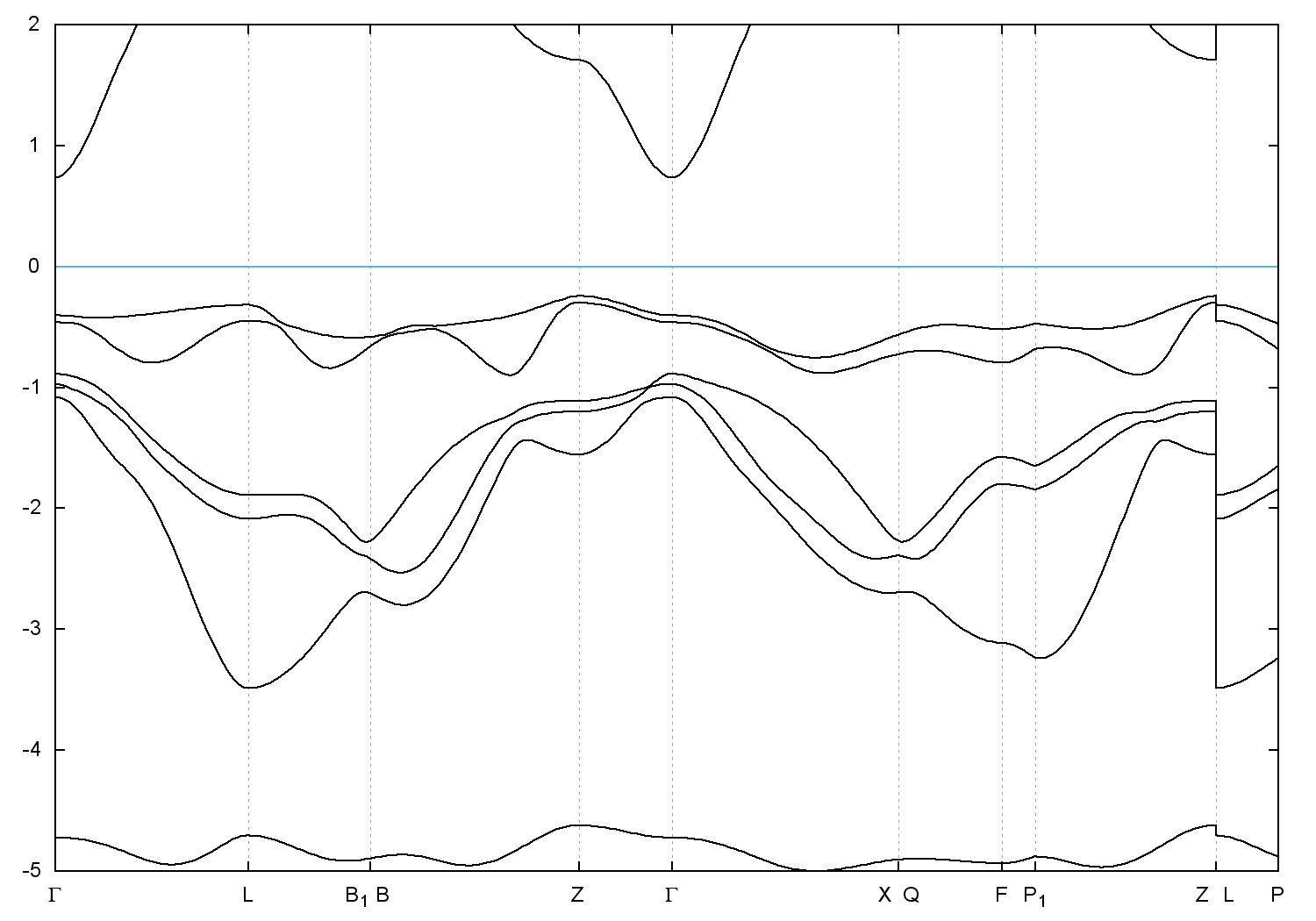
  • Band gap = 0.9793 eV
    Direct Gap = 1.140 eV
    Metallicity = 0.000
    Topological Z2 indices ν = (0;000)
  • scf.in - scf.out - bands.in - bands.out
  • Reference: ICSD Collection Code: 33553

Band structure with spin-orbit coupling