• Formula : Na3MgP2HO8
  • Space Group : P-1 (2)
    Centrosymmetric : True
    Dimensionality : 3D
  • Structure parameters
    a = 5.23
    b = 6.822
    c = 5.175
    α = 91.54
    β = 117.51
    γ = 90.46
  • Number of atoms per primitive cell = 15
    Total number of electrons per primitive cell = 96
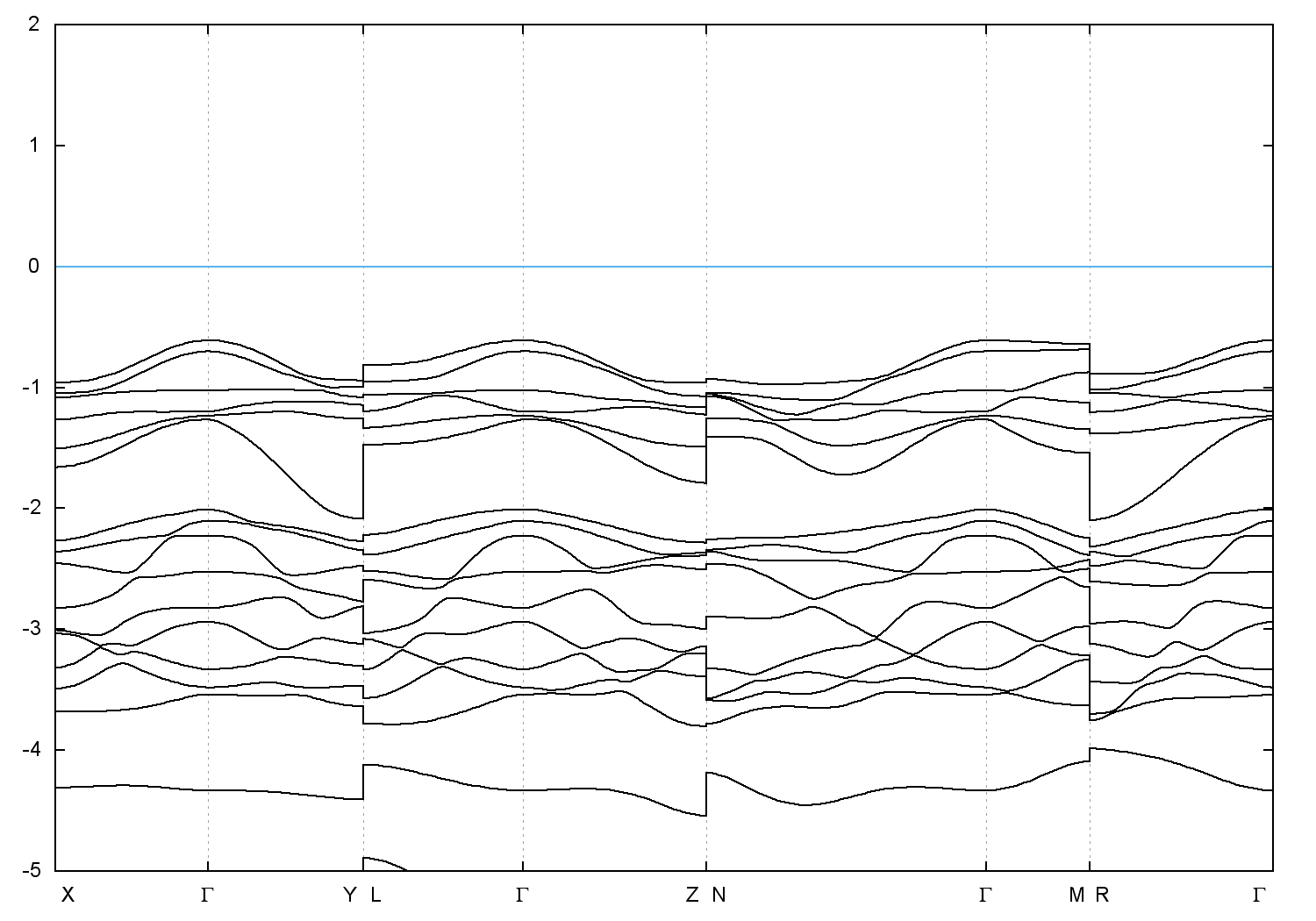
  • Band gap = 5.0699 eV
    Direct Gap = 5.070 eV
    Metallicity = 0.000
    Topological Z2 indices ν = (0;000)
  • cif file - scf.in - scf.out - bands.in - bands.out
  • Reference:

    Synthetic Magnesium Sodium Hydrogen Monophosphate: MgNa~3~H(PO~4~)~2~,
    Acta Crystallographica Section C 51, 2220 (1995)


Band structure with spin-orbit coupling