• Formula : PH6NO2
  • Space Group : Cmme (67)
    Centrosymmetric : True
    Dimensionality : 1D
  • Structure parameters
    a = 11.5192
    b = 7.4977
    c = 3.9607
    α = 90.0
    β = 90.0
    γ = 90.0
  • Number of atoms per primitive cell = 20
    Total number of electrons per primitive cell = 56
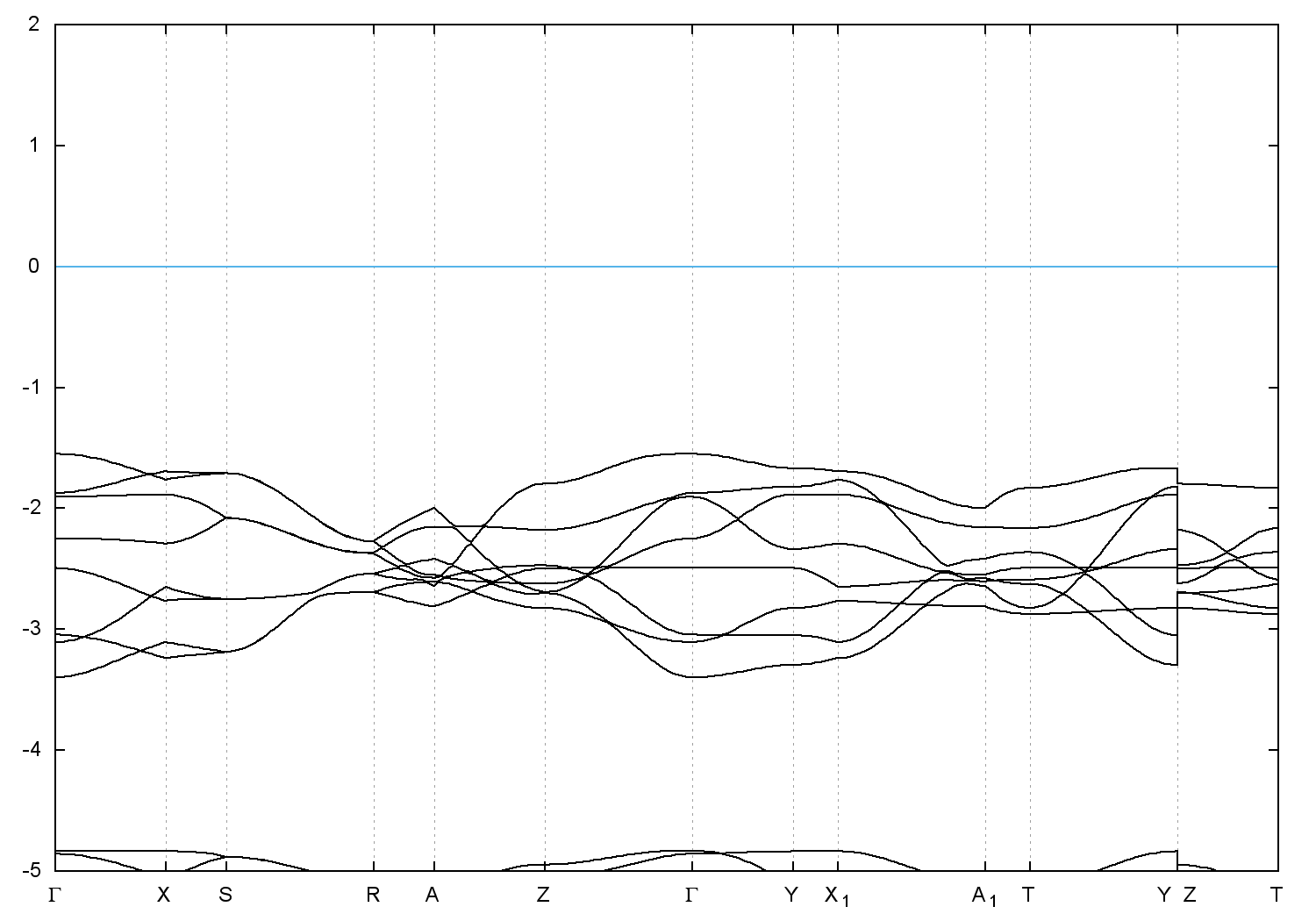
  • Band gap = 5.1799 eV
    Direct Gap = 5.180 eV
    Metallicity = 0.000
    Topological Z2 indices ν = (0;000)
  • cif file - scf.in - scf.out - bands.in - bands.out
  • Reference:

    Structural Reinvestigation of Ammonium Hypophosphite: Was Dihydrogen Bonding Observed Long Ago?,
    Inorganic Chemistry 44, 45 (2005)


Band structure with spin-orbit coupling