• Formula : Mg3(HO2)2
  • Space Group : P-3m1 (164)
    Centrosymmetric : True
    Dimensionality : 1D
  • Structure parameters
    a = 3.053
    b = 3.053
    c = 20.125
    α = 90.0
    β = 90.0
    γ = 120.0
  • Number of atoms per primitive cell = 18
    Total number of electrons per primitive cell = 112
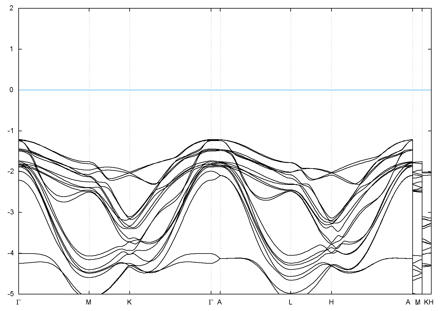
  • Band gap = 3.8412 eV
    Direct Gap = 3.841 eV
    Metallicity = 0.000
    Topological Z2 indices ν = (0;000)
  • cif file - scf.in - scf.out - bands.in - bands.out
  • Reference:

    Density functional theory study of the decomposition of Mg (O H)2: a lamellar dehydroxylation model,
    Materials Chemistry and Physics 77, 416 (2002)


Band structure with spin-orbit coupling