• Formula : LiP(HO)2
  • Space Group : C2/m (12)
    Centrosymmetric : True
    Dimensionality : 1D
  • Structure parameters
    a = 9.3557
    b = 5.3107
    c = 6.5432
    α = 90.0
    β = 108.259
    γ = 90.0
  • Number of atoms per primitive cell = 12
    Total number of electrons per primitive cell = 44
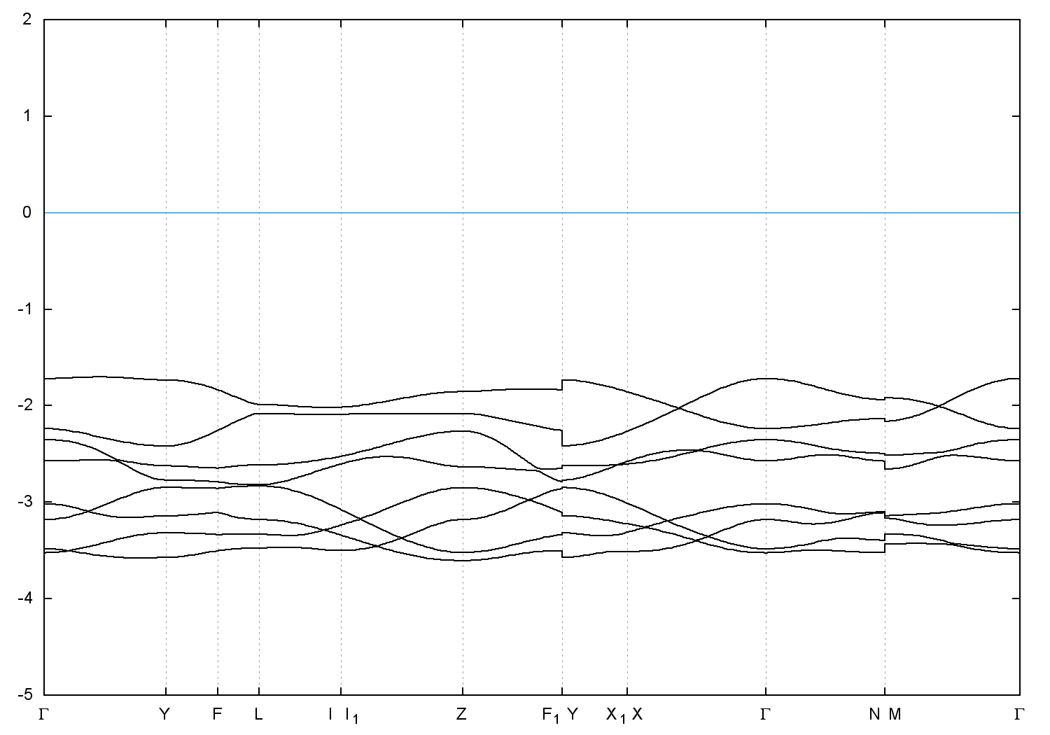
  • Band gap = 5.3307 eV
    Direct Gap = 5.483 eV
    Metallicity = 0.000
    Topological Z2 indices ν = (0;000)
  • cif file - scf.in - scf.out - bands.in - bands.out
  • Reference:

    Lithium and beryllium hypophosphites,
    Acta Crystallographica Section C 60, i73 (2004)


Band structure with spin-orbit coupling