• Formula : YSF
  • Space Group : P4/nmm (129)
    Centrosymmetric : True
    Dimensionality : 3D
  • Structure parameters
    a = 3.7671
    b = 3.7671
    c = 6.9079
    α = 90.0
    β = 90.0
    γ = 90.0
  • Number of atoms per primitive cell = 6
    Total number of electrons per primitive cell = 48
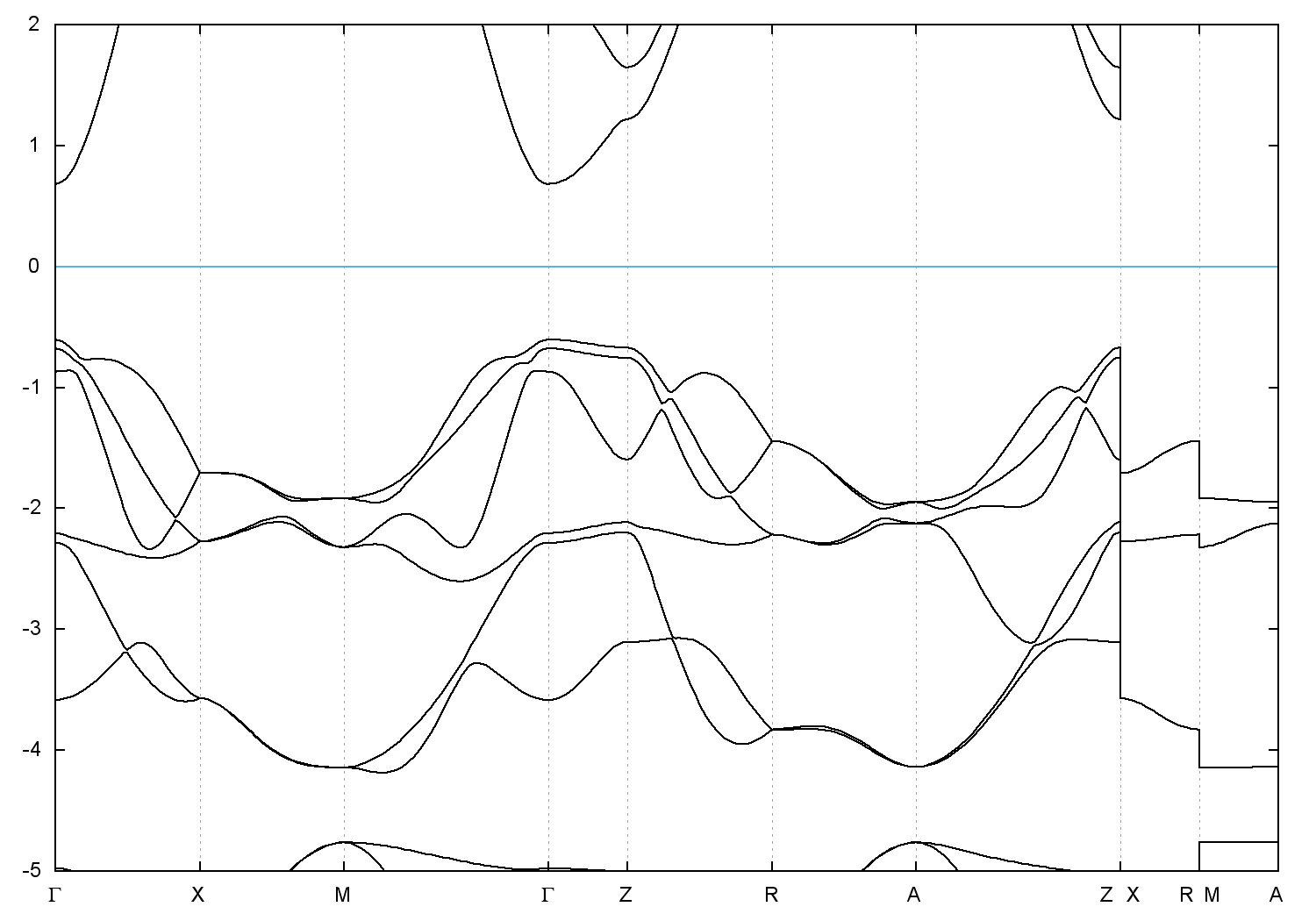
  • Band gap = 1.2867 eV
    Direct Gap = 1.287 eV
    Metallicity = 0.000
    Topological Z2 indices ν = (0;000)
  • scf.in - scf.out - bands.in - bands.out
  • Reference: ICSD Collection Code: 250885

Band structure with spin-orbit coupling