• Formula : ZnSnF6
  • Space Group : R-3 (148)
    Centrosymmetric : True
    Dimensionality : 3D
  • Structure parameters
    a = 5.216
    b = 5.216
    c = 13.801
    α = 90.0
    β = 90.0
    γ = 120.0
  • Number of atoms per primitive cell = 8
    Total number of electrons per primitive cell = 68
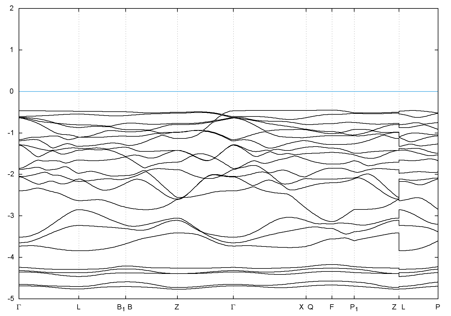
  • Band gap = 2.9957 eV
    Direct Gap = 3.013 eV
    Metallicity = 0.000
    Topological Z2 indices ν = (0;000)
  • scf.in - scf.out - bands.in - bands.out
  • Reference: ICSD Collection Code: 25012

Band structure with spin-orbit coupling