• Formula : SbS2NF6
  • Space Group : C2/m (12)
    Centrosymmetric : True
    Dimensionality : 1D
  • Structure parameters
    a = 9.74
    b = 6.644
    c = 5.334
    α = 90.0
    β = 90.58
    γ = 90.0
  • Number of atoms per primitive cell = 10
    Total number of electrons per primitive cell = 64
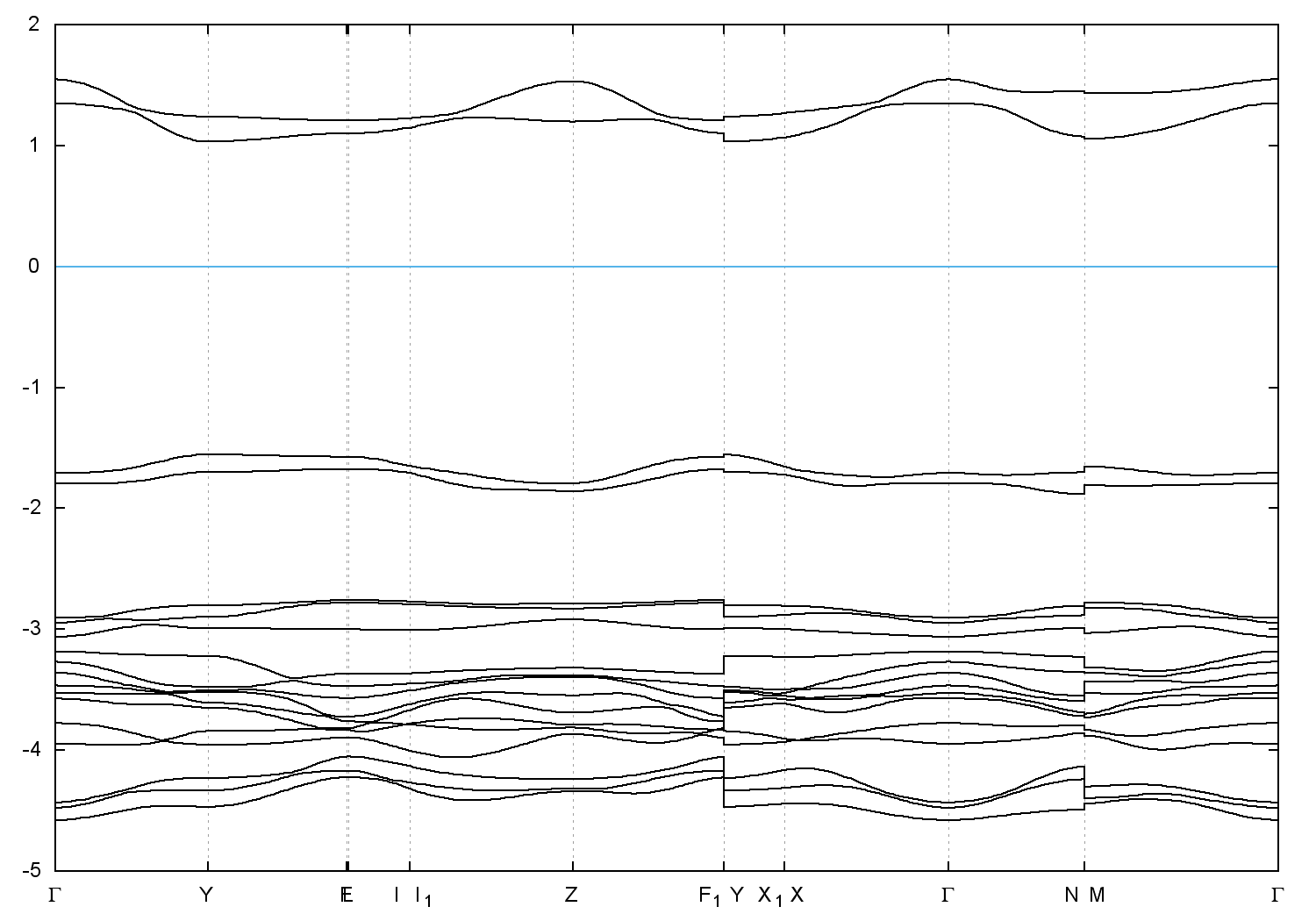
  • Band gap = 2.5886 eV
    Direct Gap = 2.589 eV
    Metallicity = 0.000
    Topological Z2 indices ν = (0;000)
  • scf.in - scf.out - bands.in - bands.out
  • Reference: ICSD Collection Code: 170871

Band structure with spin-orbit coupling