• Formula : MnNbF6
  • Space Group : R-3 (148)
    Centrosymmetric : True
    Dimensionality : 3D
  • Structure parameters
    a = 5.385
    b = 5.385
    c = 14.399
    α = 90.0
    β = 90.0
    γ = 120.0
  • Number of atoms per primitive cell = 8
    Total number of electrons per primitive cell = 70
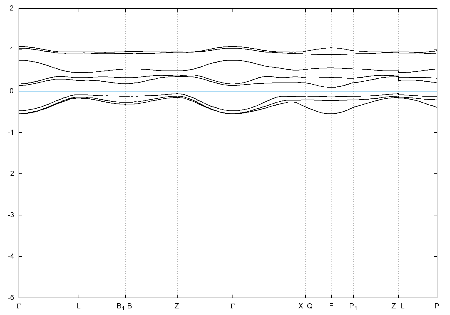
  • Band gap = 0.1533 eV
    Direct Gap = 0.229 eV
    Metallicity = 0.000
    Topological Z2 indices ν = (0;000)
  • cif file - scf.in - scf.out - bands.in - bands.out
  • Reference:

    Fluorocomplexes of niobium IV - Part V* the magnetic structure of MnNbF6,
    Solid State Communications 58, 71 (1986)


Band structure with spin-orbit coupling