• Formula : MgPdF6
  • Space Group : R-3 (148)
    Centrosymmetric : True
    Dimensionality : 3D
  • Structure parameters
    a = 4.98
    b = 4.98
    c = 13.48
    α = 90.0
    β = 90.0
    γ = 120.0
  • Number of atoms per primitive cell = 8
    Total number of electrons per primitive cell = 70
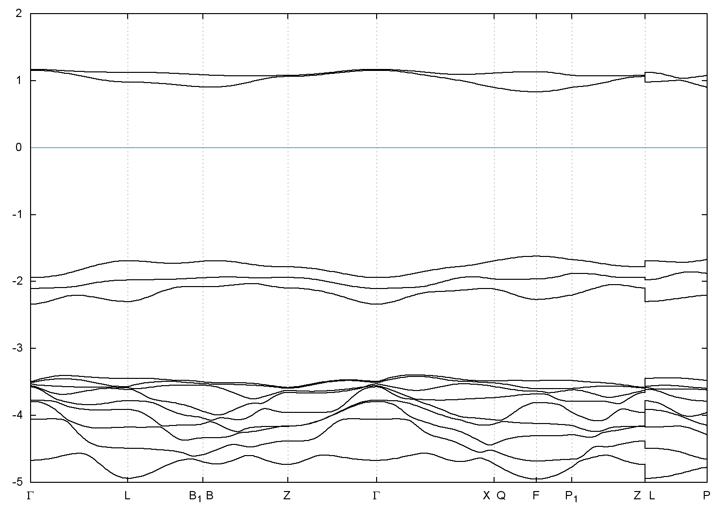
  • Band gap = 2.4552 eV
    Direct Gap = 2.455 eV
    Metallicity = 0.000
    Topological Z2 indices ν = (0;000)
  • scf.in - scf.out - bands.in - bands.out
  • Reference: ICSD Collection Code: 26163

Band structure with spin-orbit coupling