• Formula : LiPF6
  • Space Group : R-3 (148)
    Centrosymmetric : True
    Dimensionality : 1D
  • Structure parameters
    a = 4.932
    b = 4.932
    c = 12.658
    α = 90.0
    β = 90.0
    γ = 120.0
  • Number of atoms per primitive cell = 8
    Total number of electrons per primitive cell = 50
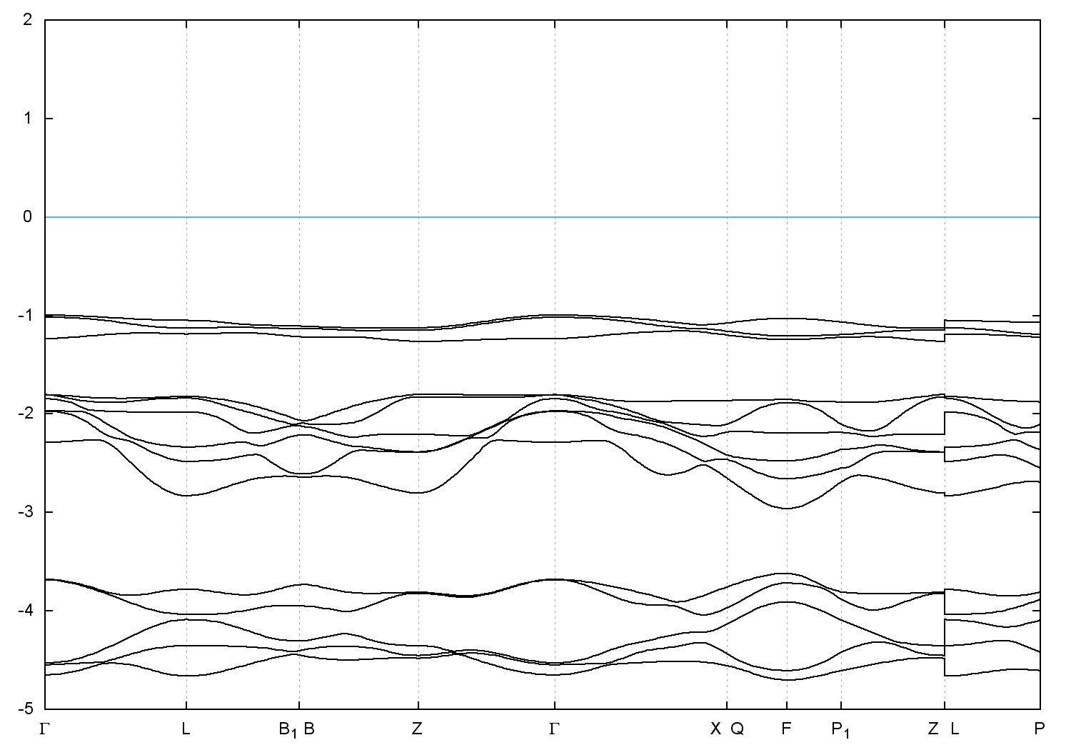
  • Band gap = 8.2887 eV
    Direct Gap = 8.289 eV
    Metallicity = 0.000
    Topological Z2 indices ν = (0;000)
  • scf.in - scf.out - bands.in - bands.out
  • Reference: ICSD Collection Code: 74830

Band structure with spin-orbit coupling