• Formula : K2SiF6
  • Space Group : Fm-3m (225)
    Centrosymmetric : True
    Dimensionality : 1D
  • Structure parameters
    a = 8.1345
    b = 8.1345
    c = 8.1345
    α = 90.0
    β = 90.0
    γ = 90.0
  • Number of atoms per primitive cell = 9
    Total number of electrons per primitive cell = 64
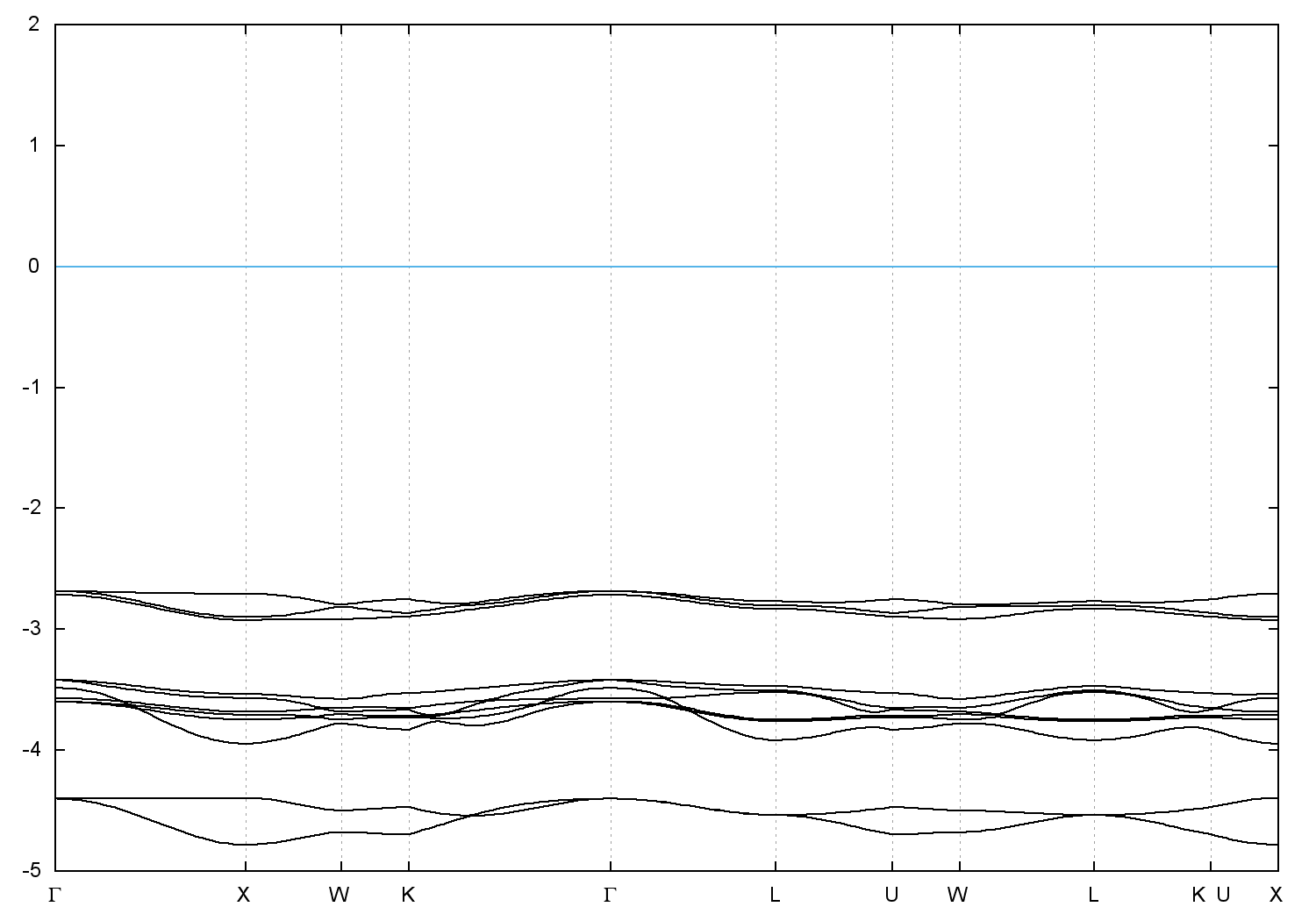
  • Band gap = 7.4869 eV
    Direct Gap = 7.487 eV
    Metallicity = 0.000
    Topological Z2 indices ν = (0;000)
  • cif file - scf.in - scf.out - bands.in - bands.out
  • Reference:

    Optical anomaly in artificial cubic hieratite, K~2~[SiF~6~],
    Acta Crystallographica Section B 71, 328 (2015)


Band structure with spin-orbit coupling