• Formula : K2PtF6
  • Space Group : P-3m1 (164)
    Centrosymmetric : True
    Dimensionality : 1D
  • Structure parameters
    a = 5.76
    b = 5.76
    c = 4.64
    α = 90.0
    β = 90.0
    γ = 120.0
  • Number of atoms per primitive cell = 9
    Total number of electrons per primitive cell = 70
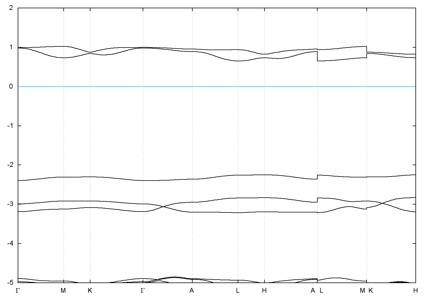
  • Band gap = 2.9011 eV
    Direct Gap = 2.908 eV
    Metallicity = 0.000
    Topological Z2 indices ν = (0;000)
  • cif file - scf.in - scf.out - bands.in - bands.out
  • Reference:

    The Crystal Structure of Potassium Hexafluoroplatinate(IV),
    Australian Journal of Scientific Research, Series A: Physical Sciences 4, 406 (1951)


Band structure with spin-orbit coupling