• Formula : K2NaVF6
  • Space Group : Fm-3m (225)
    Centrosymmetric : True
    Dimensionality : 1D
  • Structure parameters
    a = 8.318
    b = 8.318
    c = 8.318
    α = 90.0
    β = 90.0
    γ = 90.0
  • Number of atoms per primitive cell = 10
    Total number of electrons per primitive cell = 82
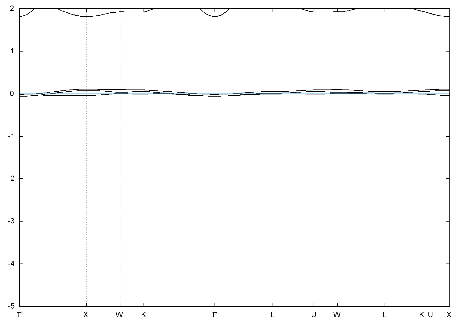
  • Band gap = 0.0 eV
    Direct Gap = 0.000 eV
    Metallicity = 0.453
    Topological Z2 indices ν = (0;000)
  • scf.in - scf.out - bands.in - bands.out
  • Reference: ICSD Collection Code: 186883

Band structure with spin-orbit coupling