• Formula : MnTlF4
  • Space Group : C2/c (15)
    Centrosymmetric : True
    Dimensionality : 3D
  • Structure parameters
    a = 5.397
    b = 5.441
    c = 12.484
    α = 90.0
    β = 90.19
    γ = 90.0
  • Number of atoms per primitive cell = 12
    Total number of electrons per primitive cell = 112
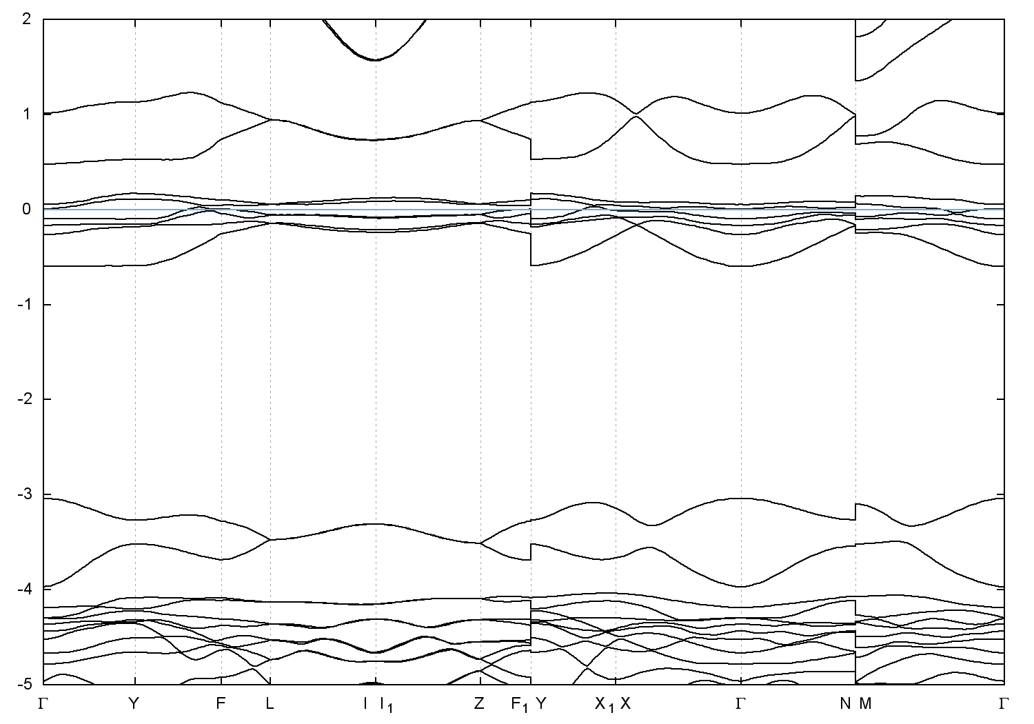
  • Band gap = 0.0 eV
    Direct Gap = 0.015 eV
    Metallicity = 0.126
    Topological Z2 indices ν = (0;000)
  • scf.in - scf.out - bands.in - bands.out
  • Reference: ICSD Collection Code: 168525

Band structure with spin-orbit coupling