• Formula : LiMnF4
  • Space Group : P2_1/c (14)
    Centrosymmetric : True
    Dimensionality : 2D
  • Structure parameters
    a = 5.423
    b = 4.64
    c = 5.706
    α = 90.0
    β = 113.16
    γ = 90.0
  • Number of atoms per primitive cell = 12
    Total number of electrons per primitive cell = 92
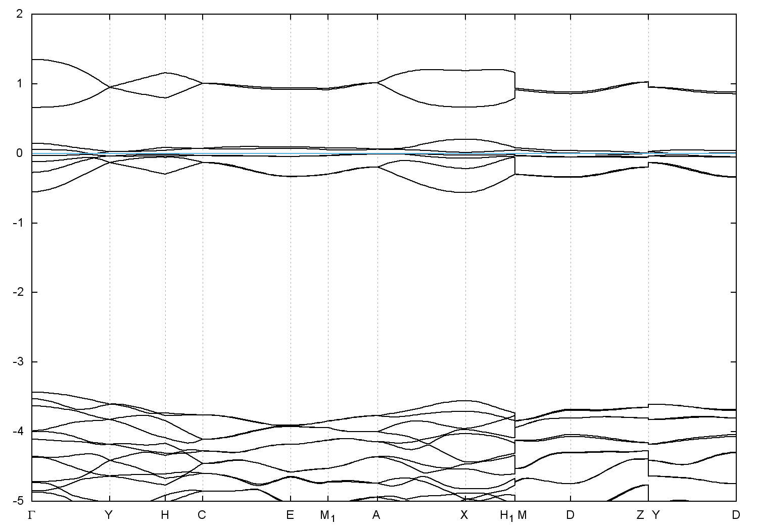
  • Band gap = 0.0 eV
    Direct Gap = 0.015 eV
    Metallicity = 0.136
    Topological Z2 indices ν = (0;000)
  • scf.in - scf.out - bands.in - bands.out
  • Reference: ICSD Collection Code: 62655

Band structure with spin-orbit coupling