Home
Formula : MoF
3
Space Group :
R-3c (167)
Centrosymmetric : True
Dimensionality : 3D
Structure parameters
a = 5.666
b = 5.666
c = 5.666
α = 54.72
β = 54.72
γ = 54.72
Number of atoms per primitive cell = 8
Total number of electrons per primitive cell = 70
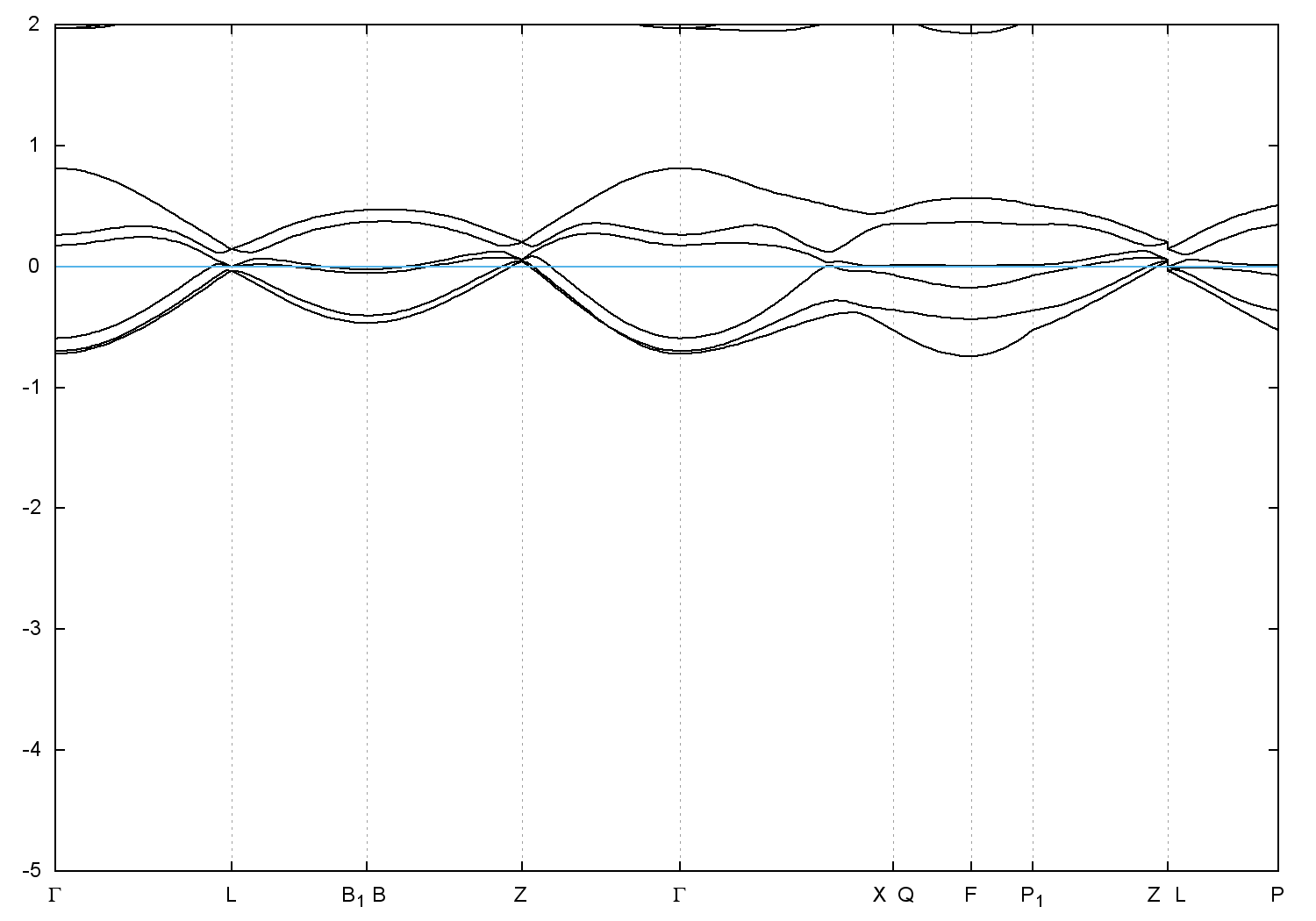
Band gap = 0.0 eV
Direct Gap = 0.001 eV
Metallicity = 0.311
Topological Z2 indices ν = (0;000)
scf.in
-
scf.out
-
bands.in
-
bands.out
Reference:
ICSD Collection Code: 26629
Band structure with spin-orbit coupling