Home
You must have javascript enabled to display the crystal structure and Brillouin zone
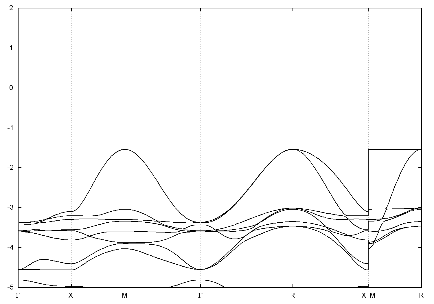
Formula : KZnF
3
Space Group :
Pm-3m (221)
Centrosymmetric : True
Dimensionality : 3D
Structure parameters
a = 4.05
b = 4.05
c = 4.05
α = 90.0
β = 90.0
γ = 90.0
Number of atoms per primitive cell = 5
Total number of electrons per primitive cell = 42
Band gap = 3.8219 eV
Direct Gap = 5.649 eV
Metallicity = 0.000
Topological Z2 indices ν = (0;000)
cif file
-
scf.in
-
scf.out
-
bands.in
-
bands.out
Reference:
Band structure with spin-orbit coupling