• Formula : NiF2
  • Space Group : P4_2/mnm (136)
    Centrosymmetric : True
    Dimensionality : 3D
  • Structure parameters
    a = 4.6497
    b = 4.6497
    c = 3.0836
    α = 90.0
    β = 90.0
    γ = 90.0
  • Number of atoms per primitive cell = 6
    Total number of electrons per primitive cell = 48
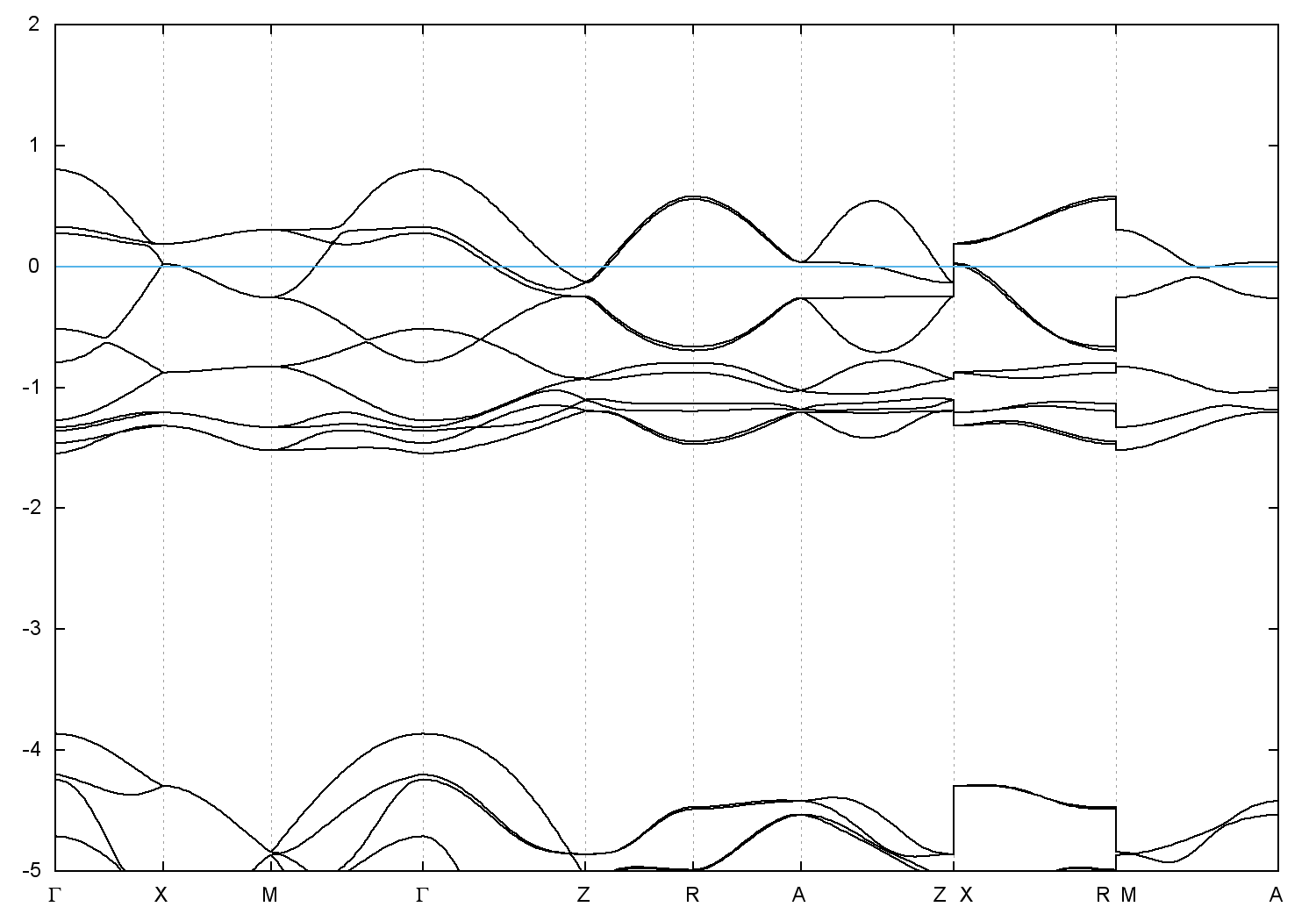
  • Band gap = 0.0 eV
    Direct Gap = 0.016 eV
    Metallicity = 0.431
    Topological Z2 indices ν = (0;000)
  • cif file - scf.in - scf.out - bands.in - bands.out
  • Reference:

    Charge densities of two rutile structures: NiF~2~ and CoF~2~,
    Acta Crystallographica Section B 49, 591 (1993)


Band structure with spin-orbit coupling