• Formula : CuTe
  • Space Group : Pmmn (59)
    Centrosymmetric : True
    Dimensionality : 2D
  • Structure parameters
    a = 3.155
    b = 4.092
    c = 6.956
    α = 90.0
    β = 90.0
    γ = 90.0
  • Number of atoms per primitive cell = 4
    Total number of electrons per primitive cell = 34
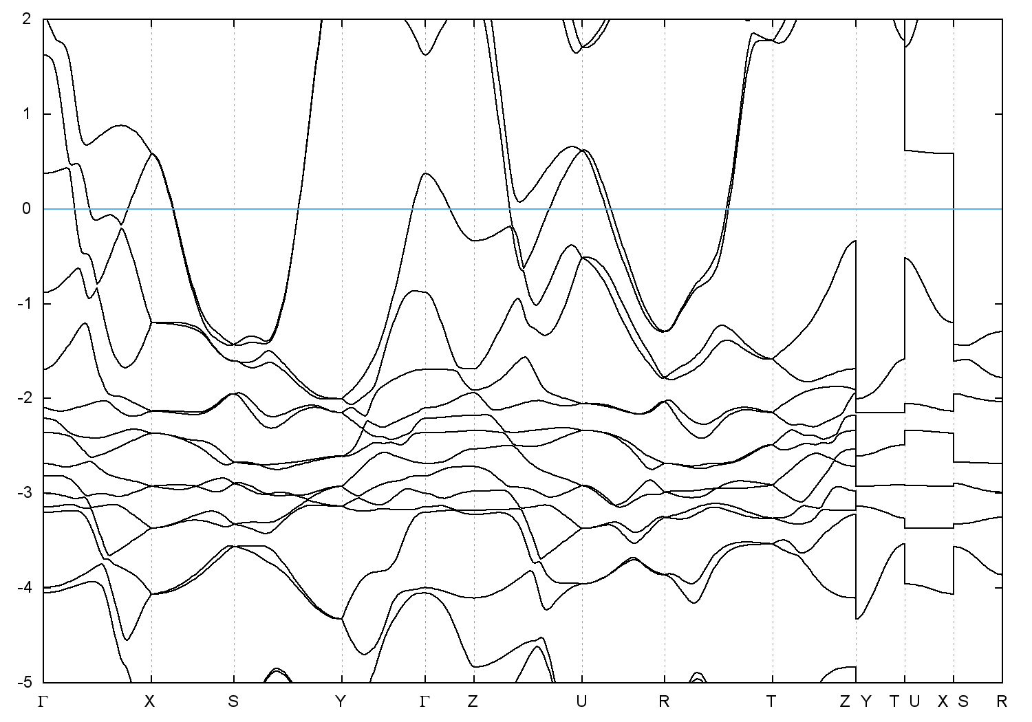
  • Band gap = 0.0 eV
    Direct Gap = 0.000 eV
    Metallicity = 0.915
    Topological Z2 indices ν = (1;001)
  • cif file - scf.in - scf.out - bands.in - bands.out
  • Reference:

    Vulcanite, Cu Te: hydrothermal synthesis and crystal structure refinement,
    Mineralogy and Petrology 71, 149 (2001)


Band structure with spin-orbit coupling