• Formula : CuRhO2
  • Space Group : R-3m (166)
    Centrosymmetric : True
    Dimensionality : 3D
  • Structure parameters
    a = 3.075
    b = 3.075
    c = 17.165
    α = 90.0
    β = 90.0
    γ = 120.0
  • Number of atoms per primitive cell = 4
    Total number of electrons per primitive cell = 40
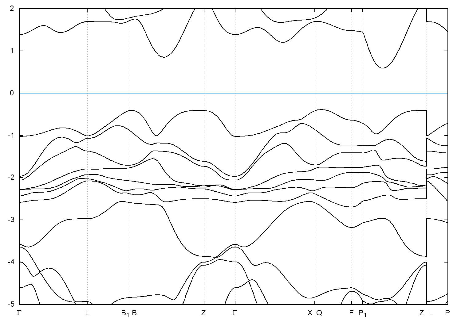
  • Band gap = 0.9783 eV
    Direct Gap = 1.390 eV
    Metallicity = 0.000
    Topological Z2 indices ν = (0;000)
  • cif file - scf.in - scf.out - bands.in - bands.out
  • Reference:

    Sur l'isomorphisme d'oxydes ternaires de chrome et de rhodium trivalents,
    Journal of Physics and Chemistry of Solids 21, 118 (1961)


Band structure with spin-orbit coupling