• Formula : KCuF3
  • Space Group : P4/mbm (127)
    Centrosymmetric : True
    Dimensionality : 3D
  • Structure parameters
    a = 5.8543
    b = 5.8543
    c = 3.9303
    α = 90.0
    β = 90.0
    γ = 90.0
  • Number of atoms per primitive cell = 10
    Total number of electrons per primitive cell = 82
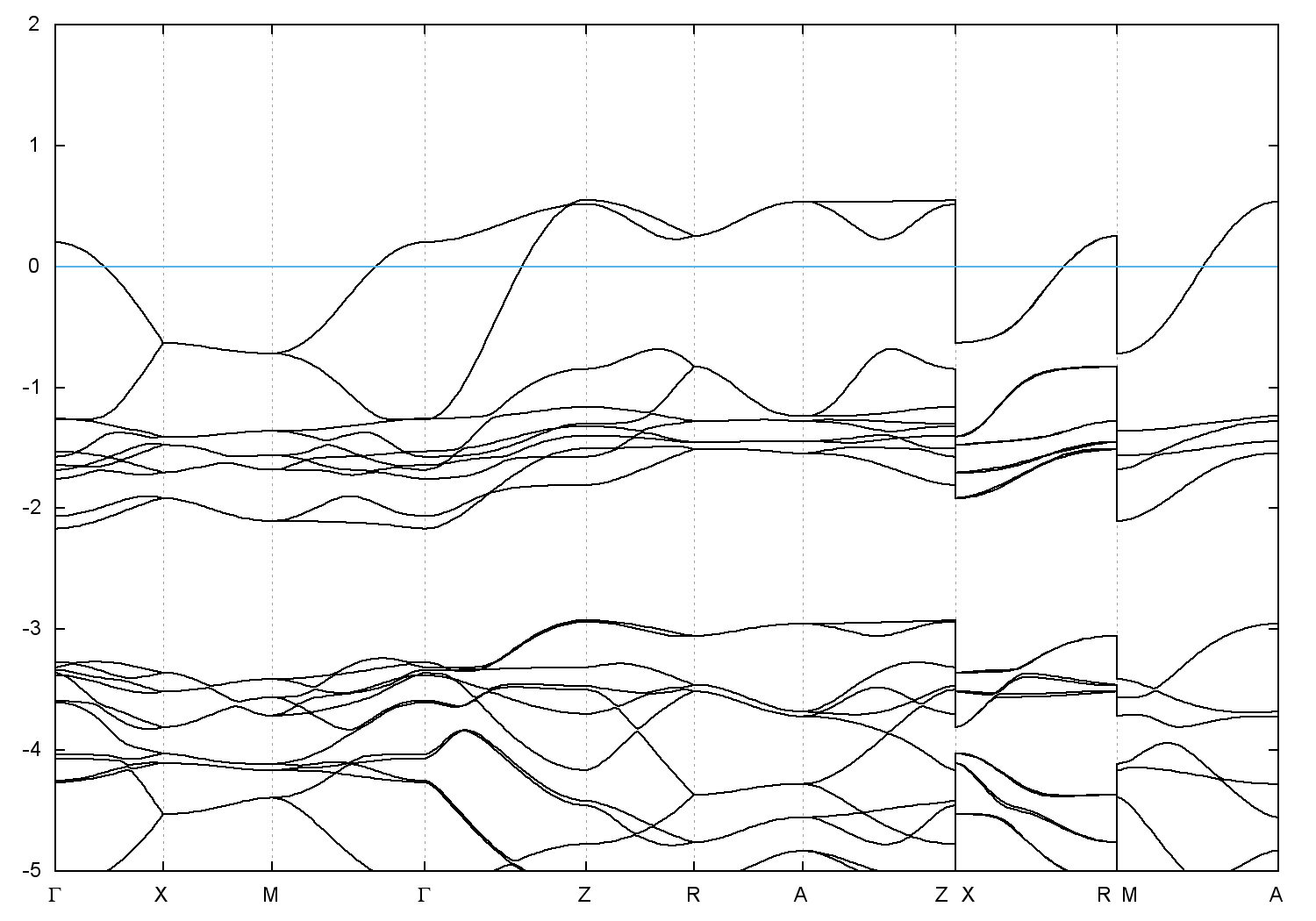
  • Band gap = 0.0 eV
    Direct Gap = 0.000 eV
    Metallicity = 0.837
    Topological Z2 indices ν = (0;001)
  • scf.in - scf.out - bands.in - bands.out
  • Reference: ICSD Collection Code: 21110

Band structure with spin-orbit coupling