• Formula : CsS
  • Space Group : Immm (71)
    Centrosymmetric : True
    Dimensionality : 1D
  • Structure parameters
    a = 6.992
    b = 9.615
    c = 5.232
    α = 90.0
    β = 90.0
    γ = 90.0
  • Number of atoms per primitive cell = 4
    Total number of electrons per primitive cell = 30
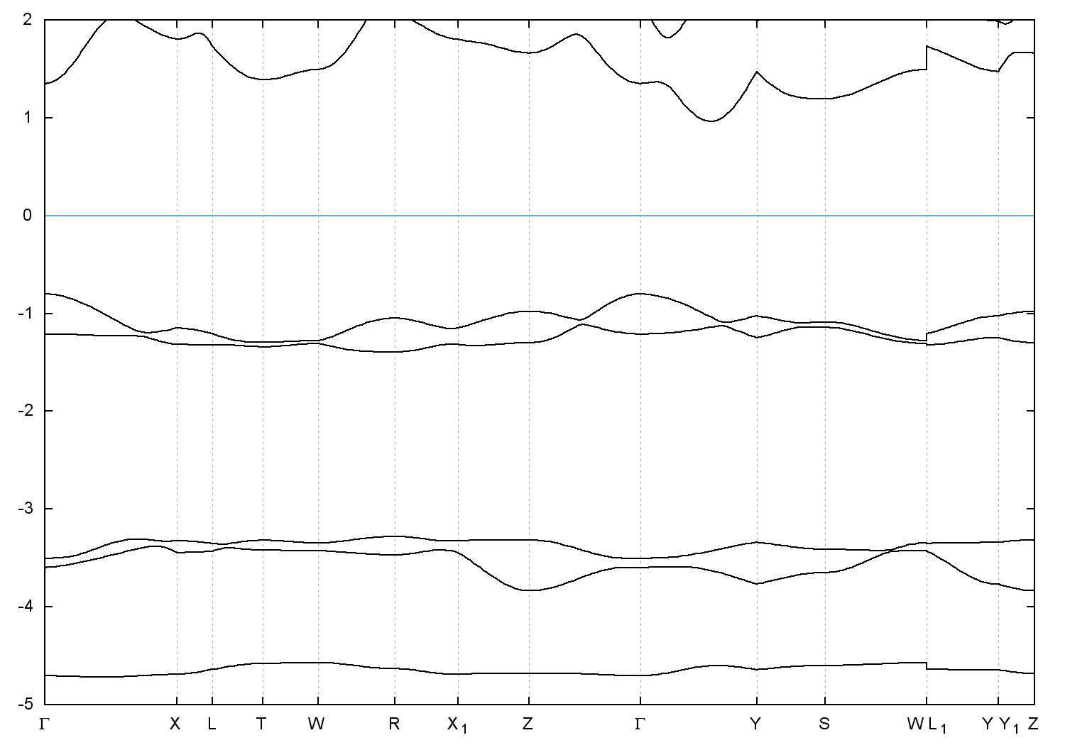
  • Band gap = 1.7649 eV
    Direct Gap = 1.976 eV
    Metallicity = 0.000
    Topological Z2 indices ν = (0;000)
  • cif file - scf.in - scf.out - bands.in - bands.out
  • Reference:

    Zur Synthese und Struktur von Cs2 S2,
    Journal of the Less-Common Metals 63, 99 (1979)


Band structure with spin-orbit coupling