• Formula : CsV(SO4)2
  • Space Group : P-3 (147)
    Centrosymmetric : True
    Dimensionality : 2D
  • Structure parameters
    a = 4.868
    b = 4.868
    c = 8.767
    α = 90.0
    β = 90.0
    γ = 120.0
  • Number of atoms per primitive cell = 12
    Total number of electrons per primitive cell = 82
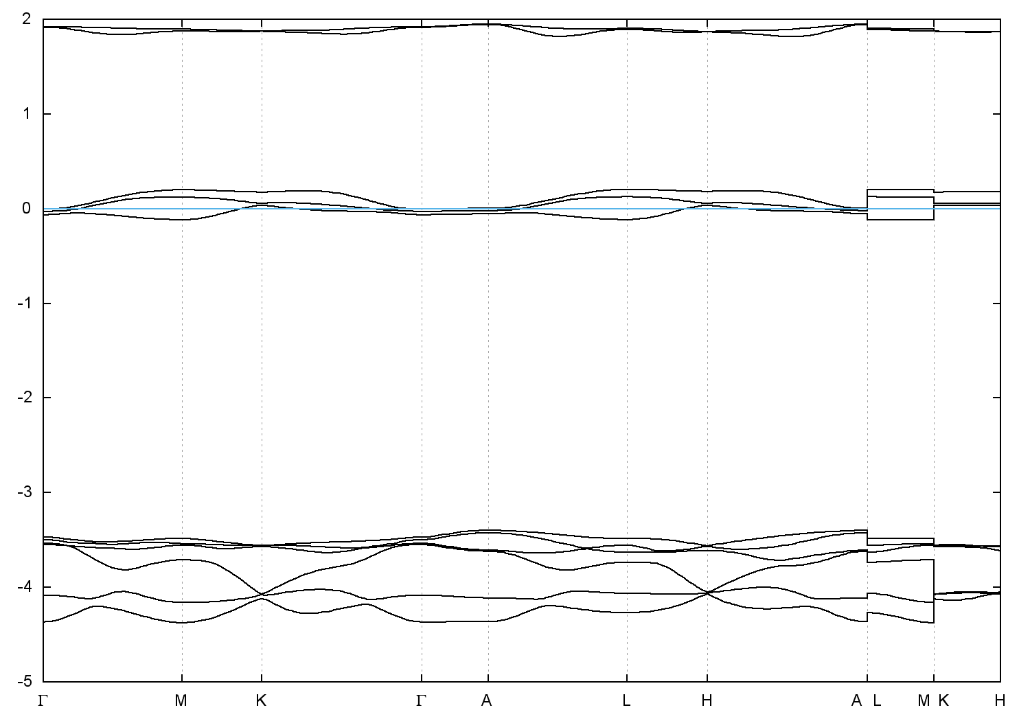
  • Band gap = 0.0 eV
    Direct Gap = 0.024 eV
    Metallicity = 0.435
    Topological Z2 indices ν = (0;000)
  • scf.in - scf.out - bands.in - bands.out
  • Reference: ICSD Collection Code: 73736

Band structure with spin-orbit coupling