• Formula : SrCrF6
  • Space Group : R-3m (166)
    Centrosymmetric : True
    Dimensionality : 1D
  • Structure parameters
    a = 7.109
    b = 7.109
    c = 6.863
    α = 90.0
    β = 90.0
    γ = 120.0
  • Number of atoms per primitive cell = 8
    Total number of electrons per primitive cell = 66
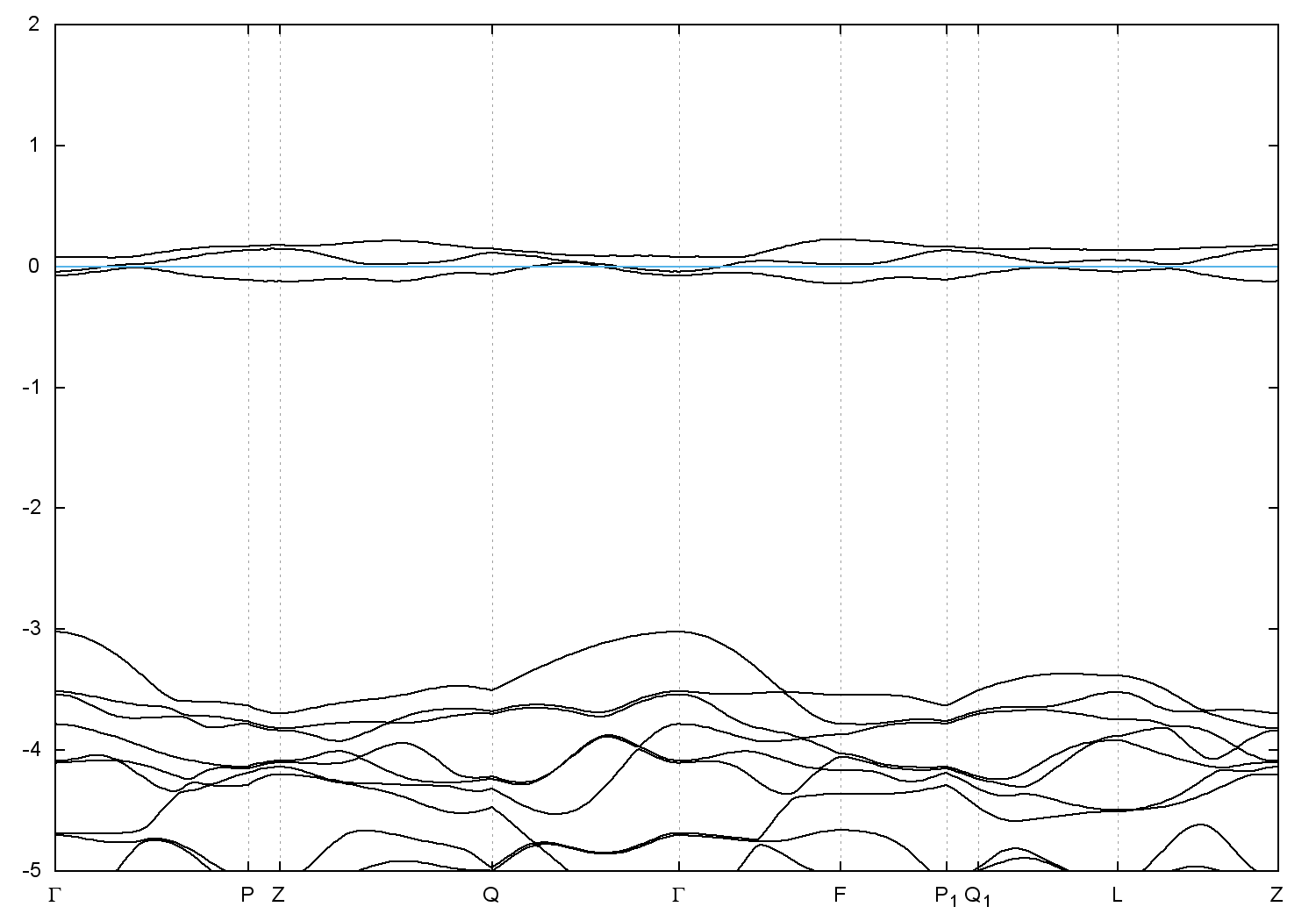
  • Band gap = 0.0 eV
    Direct Gap = 0.002 eV
    Metallicity = 0.180
    Topological Z2 indices ν = (0;000)
  • cif file - scf.in - scf.out - bands.in - bands.out
  • Reference:

    Ternaere Fluoride mit vierwertigem Chrom: M(II) Cr F6 mit M(II)= Ba, Sr, Ca, Mg, Zn, Cd, Hg, Ni,
    Zeitschrift fuer Anorganische und Allgemeine Chemie 391, 126 (1972)


Band structure with spin-orbit coupling