• Formula : NaCoF3
  • Space Group : Cmcm (63)
    Centrosymmetric : True
    Dimensionality : 2D
  • Structure parameters
    a = 2.881
    b = 9.46
    c = 7.144
    α = 90.0
    β = 90.0
    γ = 90.0
  • Number of atoms per primitive cell = 10
    Total number of electrons per primitive cell = 94
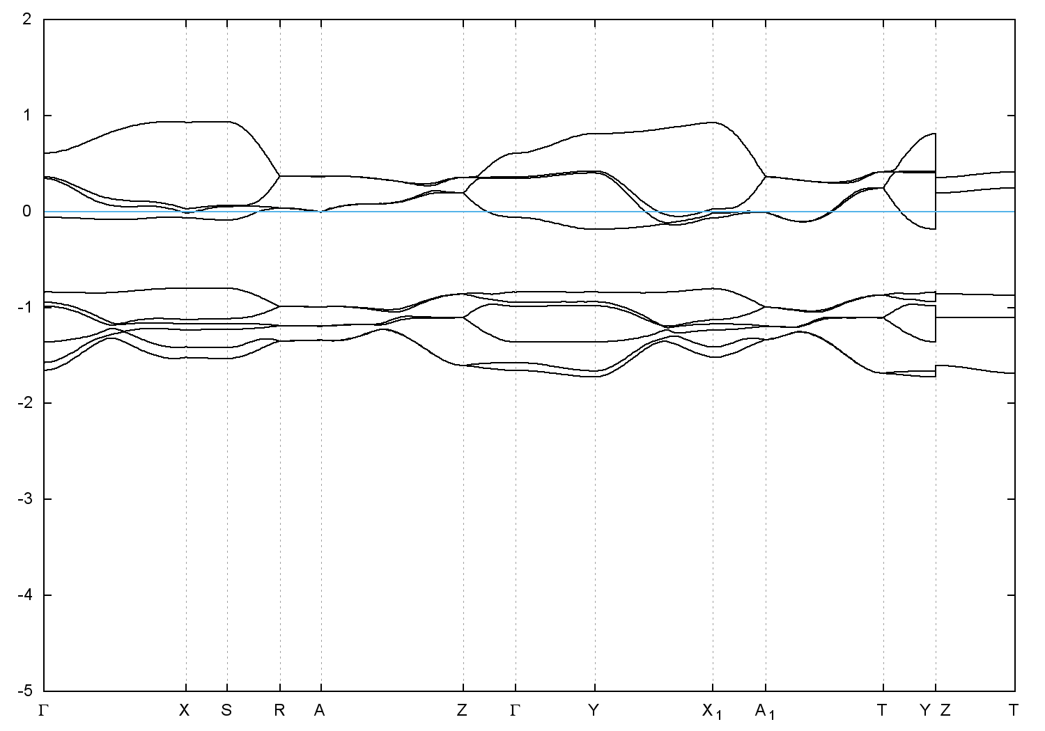
  • Band gap = 0.0 eV
    Direct Gap = 0.000 eV
    Metallicity = 0.575
    Topological Z2 indices ν = (0;000)
  • scf.in - scf.out - bands.in - bands.out
  • Reference: ICSD Collection Code: 192150

Band structure with spin-orbit coupling