• Formula : MnCO3
  • Space Group : R-3c (167)
    Centrosymmetric : True
    Dimensionality : 3D
  • Structure parameters
    a = 4.773
    b = 4.773
    c = 15.642
    α = 90.0
    β = 90.0
    γ = 120.0
  • Number of atoms per primitive cell = 10
    Total number of electrons per primitive cell = 74
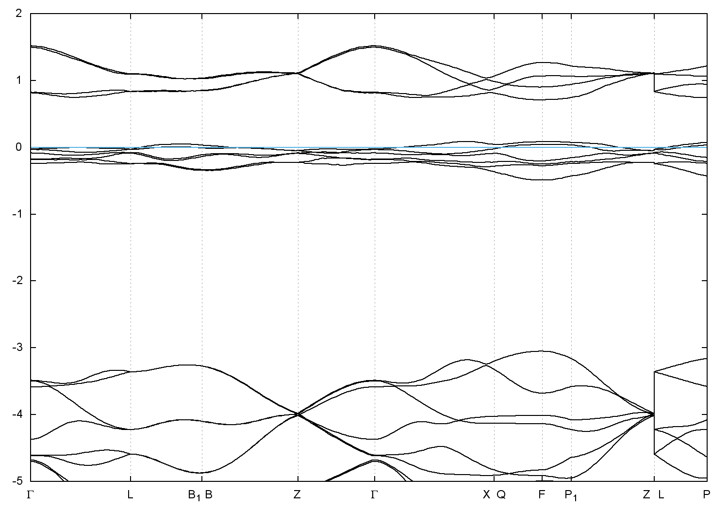
  • Band gap = 0.0 eV
    Direct Gap = 0.001 eV
    Metallicity = 0.699
    Topological Z2 indices ν = (0;000)
  • cif file - scf.in - scf.out - bands.in - bands.out
  • Reference:

    Electron density and optical anisotropy in rhombohedral carbonates. III. Synchrotron X-ray studies of CaCO3, MgCO3 and MnCO3 Sample: Mo Kalpha,
    Acta Crystallographica, Section B 51, 929 (1995)


Band structure with spin-orbit coupling