• Formula : MnCO3
  • Space Group : R-3c (167)
    Centrosymmetric : True
    Dimensionality : 3D
  • Structure parameters
    a = 5.84
    b = 5.84
    c = 5.84
    α = 47.77
    β = 47.77
    γ = 47.77
  • Number of atoms per primitive cell = 10
    Total number of electrons per primitive cell = 74
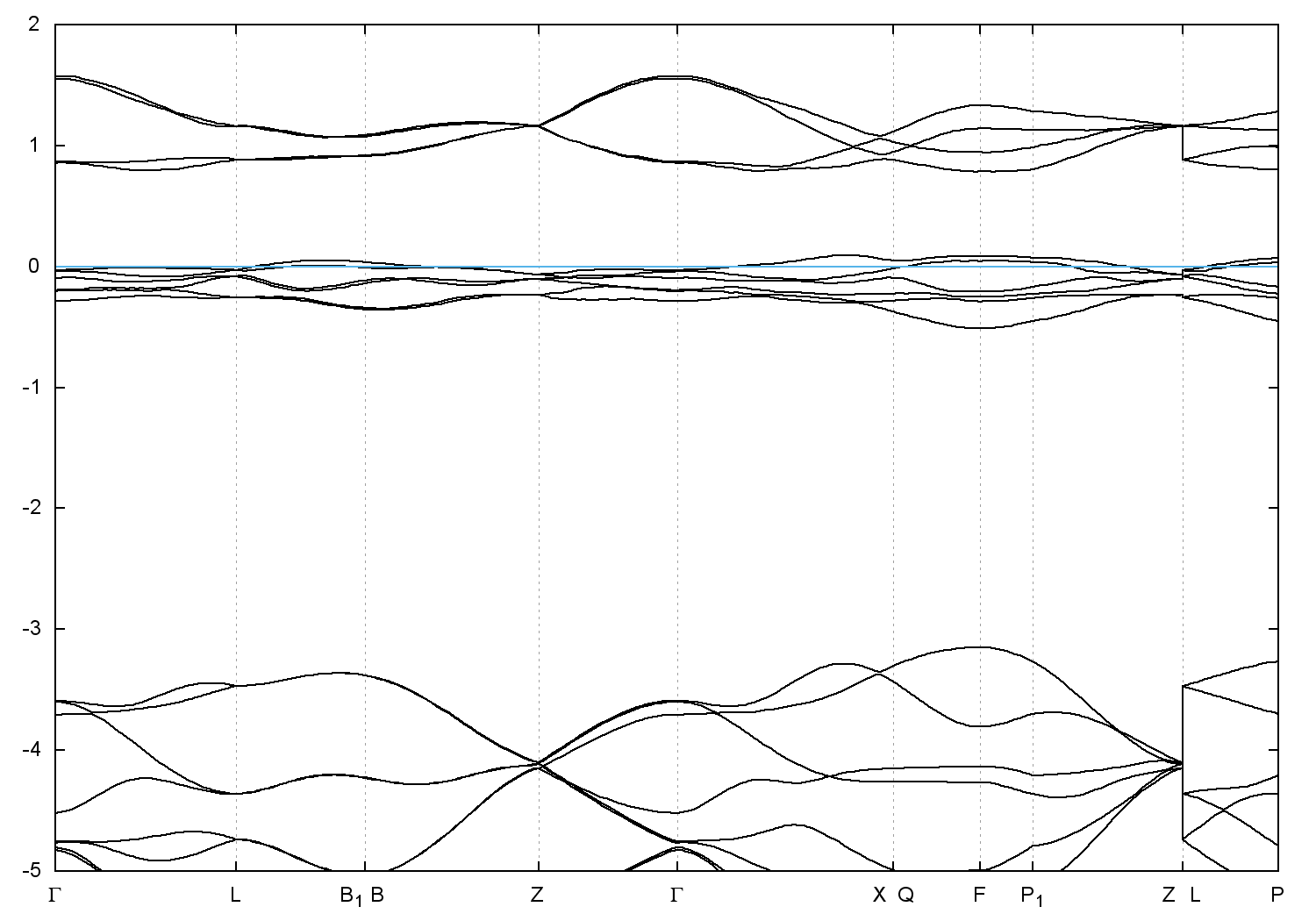
  • Band gap = 0.0 eV
    Direct Gap = 0.000 eV
    Metallicity = 0.716
    Topological Z2 indices ν = (0;000)
  • cif file - scf.in - scf.out - bands.in - bands.out
  • Reference:

    The crystal structures of some carbonates of the calcite group,
    American Journal of Science, Serie 4(-1920) 50, 317 (1920)


Band structure with spin-orbit coupling