• Formula : RbCl
  • Space Group : Pm-3m (221)
    Centrosymmetric : True
    Dimensionality : 1D
  • Structure parameters
    a = 3.742
    b = 3.742
    c = 3.742
    α = 90.0
    β = 90.0
    γ = 90.0
  • Number of atoms per primitive cell = 2
    Total number of electrons per primitive cell = 16
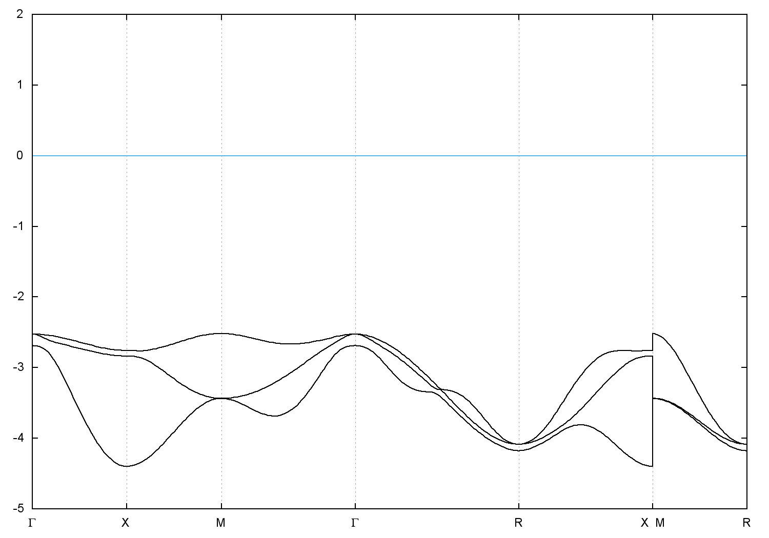
  • Band gap = 5.7453 eV
    Direct Gap = 5.753 eV
    Metallicity = 0.000
    Topological Z2 indices ν = (0;000)
  • cif file - scf.in - scf.out - bands.in - bands.out
  • Reference:

    Ueber polymorphe Umwandlungen bei einfachen Ionengittern. II. Versuche zur Umwandlung: Na Cl vers. Cs Cl - Gitter.,
    Zeitschrift fuer Physikalische Chemie, Abteilung B: Chemie der Elementarprozesse, Aufbau der Materie 33, 297 (1936)


Band structure with spin-orbit coupling