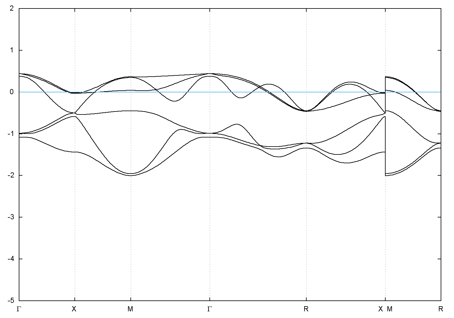
• Formula : NCl
  • Space Group : Pm-3m (221)
    Centrosymmetric : True
    Dimensionality : 1D
  • Structure parameters
    a = 3.8822
    b = 3.8822
    c = 3.8822
    α = 90.0
    β = 90.0
    γ = 90.0
  • Number of atoms per primitive cell = 2
    Total number of electrons per primitive cell = 12
  • Band gap = 0.0 eV
    Direct Gap = 0.011 eV
    Metallicity = 0.693
    Topological Z2 indices ν = (0;000)
  • cif file - scf.in - scf.out - bands.in - bands.out
  • Reference:

    X-ray measurement of the thermal expansion of ammonium chloride Locality: synthetic Sample: T = 54.0 C,
    Acta Crystallographica, Section A 26, 295 (1970)


Band structure with spin-orbit coupling