• Formula : NaClO4
  • Space Group : Cmcm (63)
    Centrosymmetric : True
    Dimensionality : 1D
  • Structure parameters
    a = 6.48
    b = 7.06
    c = 7.08
    α = 90.0
    β = 90.0
    γ = 90.0
  • Number of atoms per primitive cell = 12
    Total number of electrons per primitive cell = 80
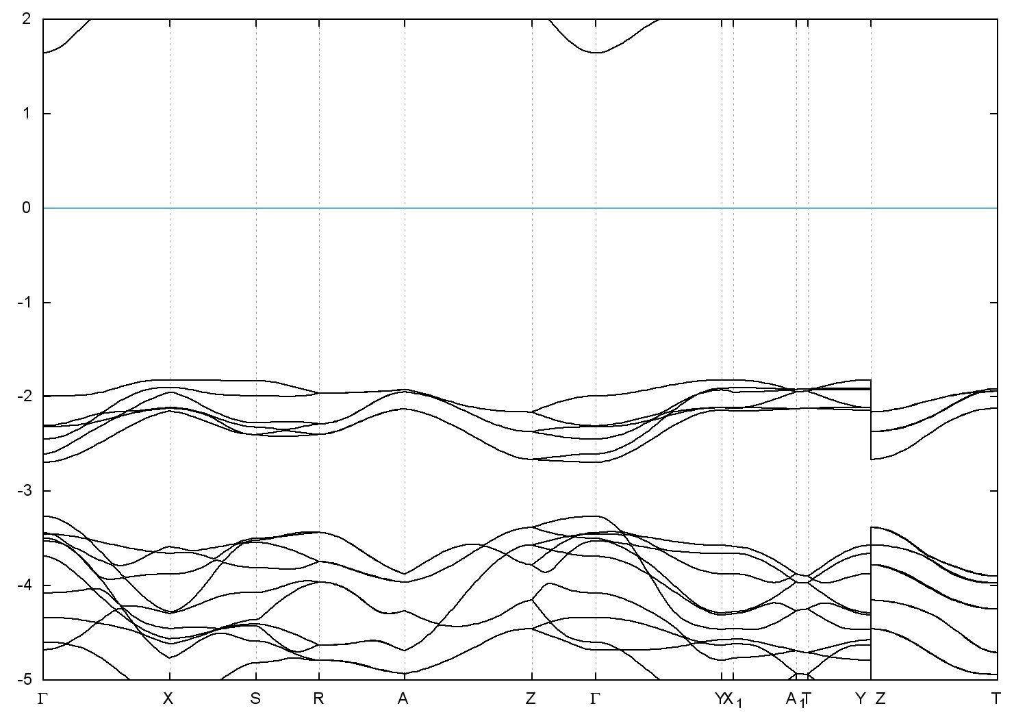
  • Band gap = 3.4632 eV
    Direct Gap = 3.634 eV
    Metallicity = 0.000
    Topological Z2 indices ν = (0;000)
  • cif file - scf.in - scf.out - bands.in - bands.out
  • Reference:

    The Crystal Structure of Sodium Perchlorate, Na Cl O~4~,
    Zeitschrift fuer Kristallographie, Kristallgeometrie, Kristallphysik, Kristallchemie (-144,1977) 73, 141 (1930)


Band structure with spin-orbit coupling