• Formula : KCl
  • Space Group : Fm-3m (225)
    Centrosymmetric : True
    Dimensionality : 1D
  • Structure parameters
    a = 6.3092
    b = 6.3092
    c = 6.3092
    α = 90.0
    β = 90.0
    γ = 90.0
  • Number of atoms per primitive cell = 2
    Total number of electrons per primitive cell = 16
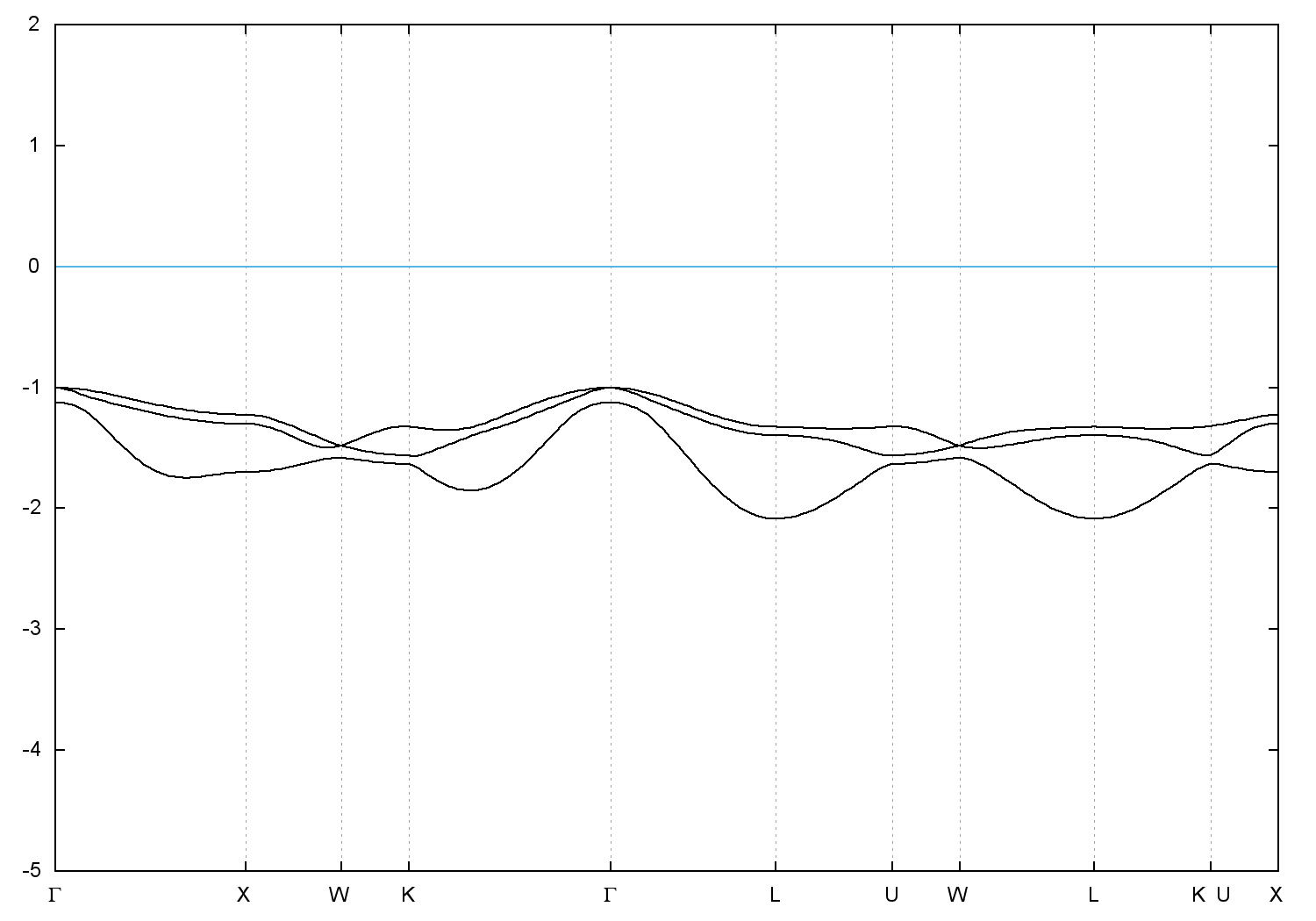
  • Band gap = 5.12 eV
    Direct Gap = 5.120 eV
    Metallicity = 0.000
    Topological Z2 indices ν = (0;000)
  • cif file - scf.in - scf.out - bands.in - bands.out
  • Reference:

    Halite-sylvite thermoelasticity Sample: r57781, T = 600 C, P = 9.9 kbar, cell volume = 251.14 ang**3,
    American Mineralogist 89, 204 (2004)


Band structure with spin-orbit coupling