• Formula : KCl
  • Space Group : Pm-3m (221)
    Centrosymmetric : True
    Dimensionality : 1D
  • Structure parameters
    a = 3.634
    b = 3.634
    c = 3.634
    α = 90.0
    β = 90.0
    γ = 90.0
  • Number of atoms per primitive cell = 2
    Total number of electrons per primitive cell = 16
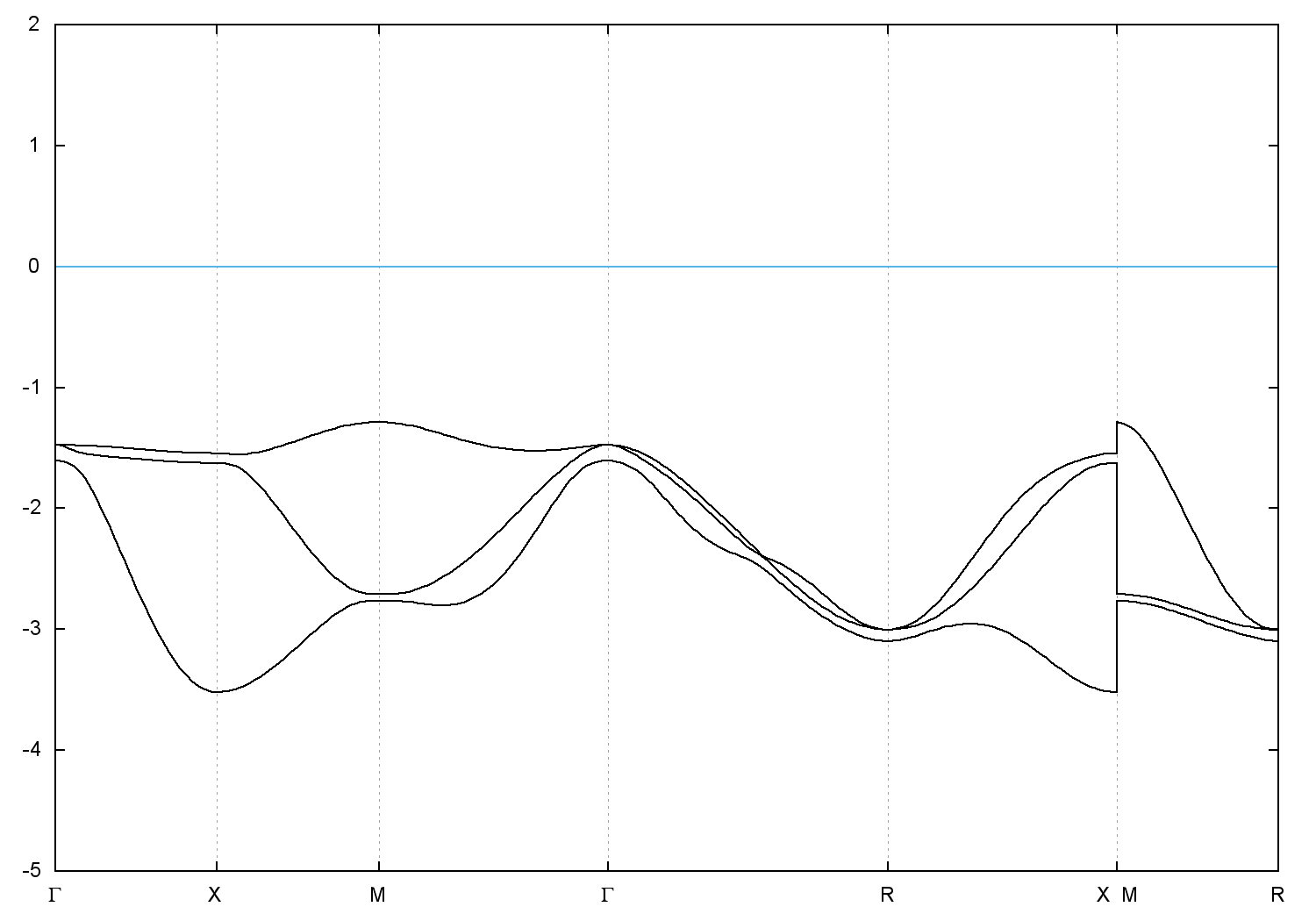
  • Band gap = 5.5772 eV
    Direct Gap = 5.766 eV
    Metallicity = 0.000
    Topological Z2 indices ν = (0;000)
  • cif file - scf.in - scf.out - bands.in - bands.out
  • Reference:

    Energiedispersion und Synchrotronstrahlung: Eine neue Methode und eine neue Strahlenquelle fuer die Roentgenbeugung,
    Fortschritte der Mineralogie 59, 31 (1981)


Band structure with spin-orbit coupling