• Formula : CsCl
  • Space Group : Pm-3m (221)
    Centrosymmetric : True
    Dimensionality : 1D
  • Structure parameters
    a = 4.123
    b = 4.123
    c = 4.123
    α = 90.0
    β = 90.0
    γ = 90.0
  • Number of atoms per primitive cell = 2
    Total number of electrons per primitive cell = 16
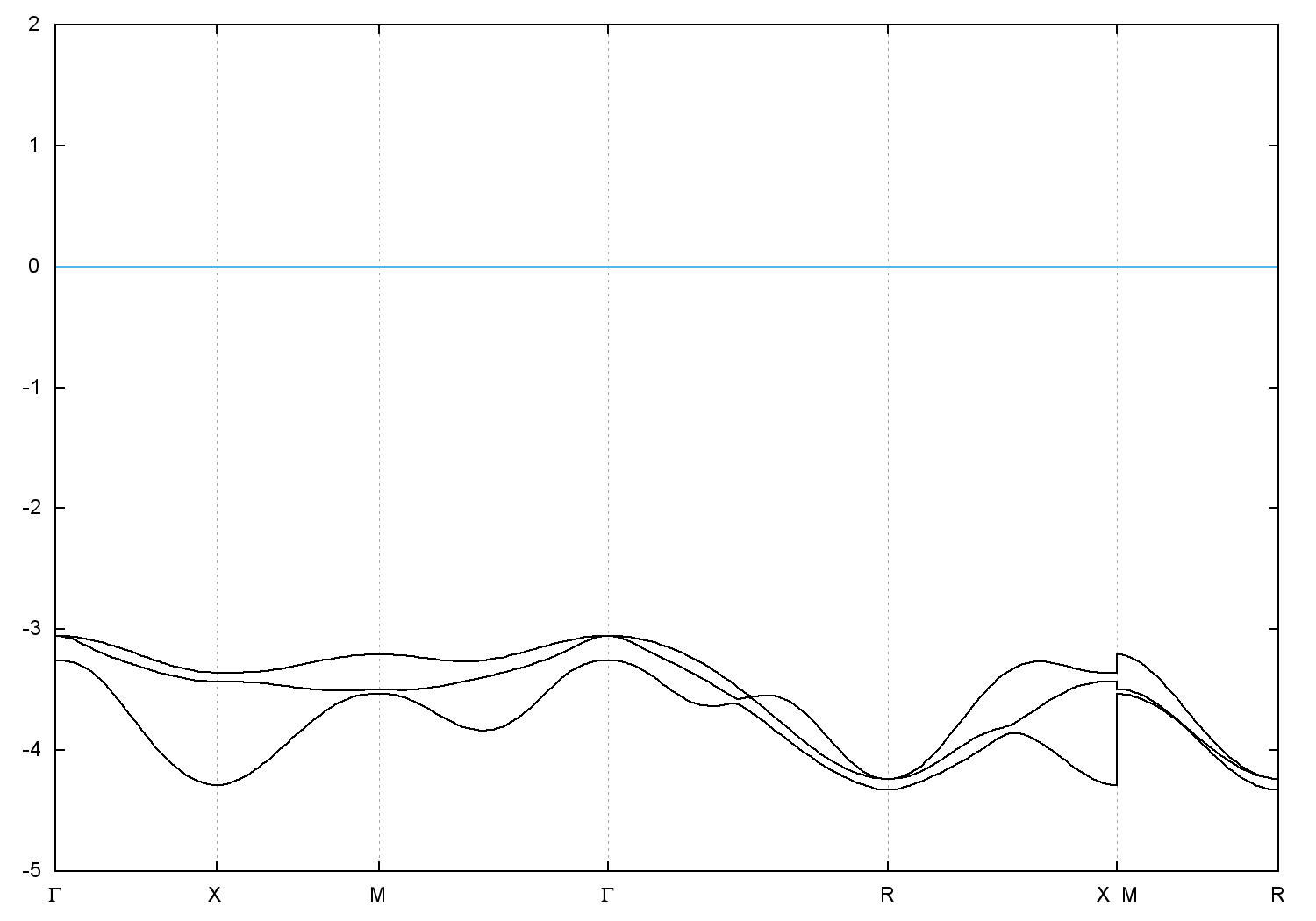
  • Band gap = 5.122 eV
    Direct Gap = 5.122 eV
    Metallicity = 0.000
    Topological Z2 indices ν = (0;000)
  • cif file - scf.in - scf.out - bands.in - bands.out
  • Reference:

    Second edition. Interscience Publishers, New York, New York Note: CsCl structure, cesium chloride structure,
    Crystal Structures 1, 85 (1963)


Band structure with spin-orbit coupling