• Formula : TiCl2
  • Space Group : P-3m1 (164)
    Centrosymmetric : True
    Dimensionality : 2D
  • Structure parameters
    a = 3.561
    b = 3.561
    c = 5.875
    α = 90.0
    β = 90.0
    γ = 120.0
  • Number of atoms per primitive cell = 3
    Total number of electrons per primitive cell = 26
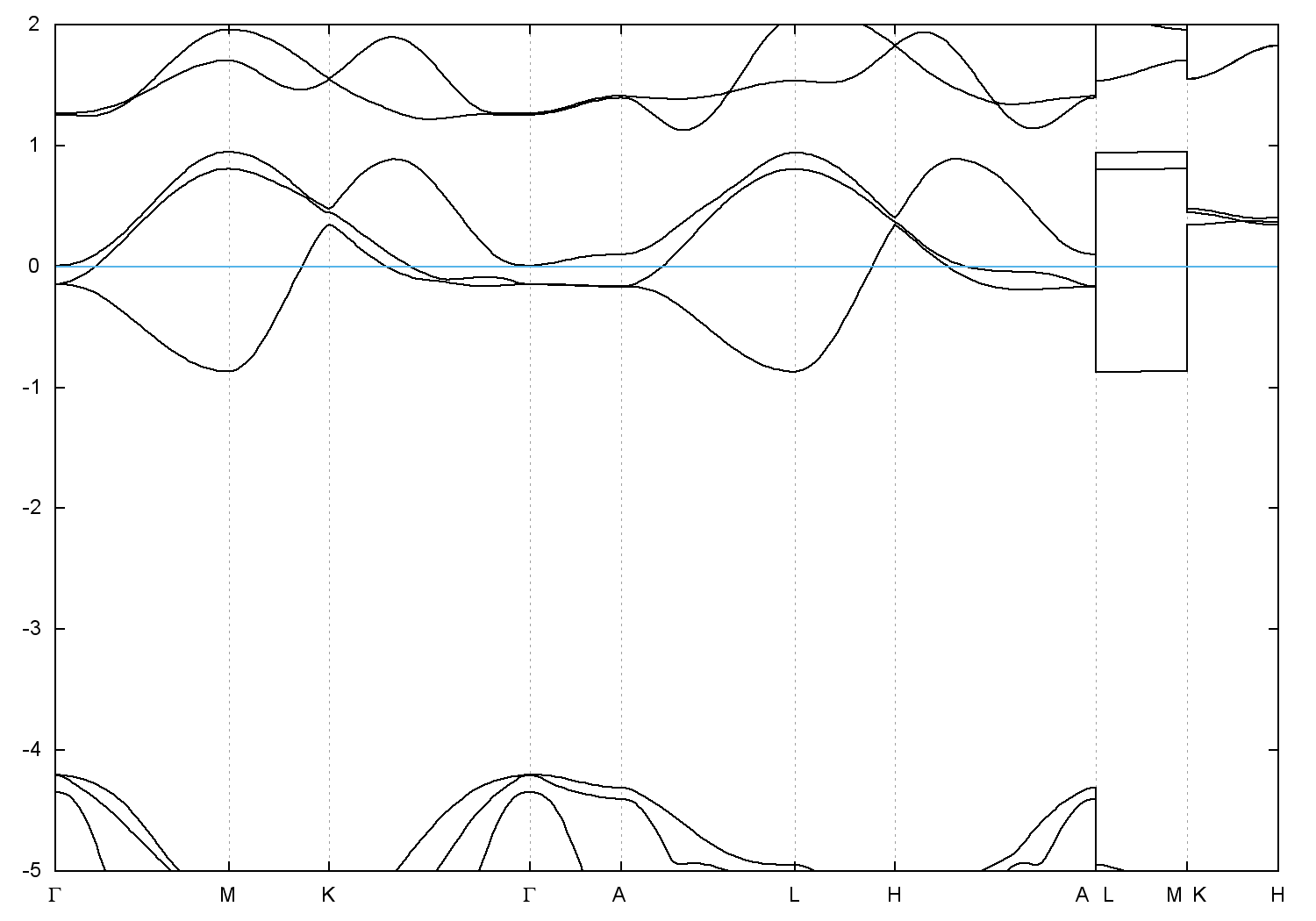
  • Band gap = 0.0 eV
    Direct Gap = 0.003 eV
    Metallicity = 0.554
    Topological Z2 indices ν = (0;000)
  • cif file - scf.in - scf.out - bands.in - bands.out
  • Reference:

    Second edition. Interscience Publishers, New York, New York Note: cadmium iodide structure,
    Crystal Structures 1, 239 (1963)


Band structure with spin-orbit coupling