• Formula : Ni(ClO4)2
  • Space Group : R-3 (148)
    Centrosymmetric : True
    Dimensionality : 2D
  • Structure parameters
    a = 4.77
    b = 4.77
    c = 21.85
    α = 90.0
    β = 90.0
    γ = 120.0
  • Number of atoms per primitive cell = 11
    Total number of electrons per primitive cell = 72
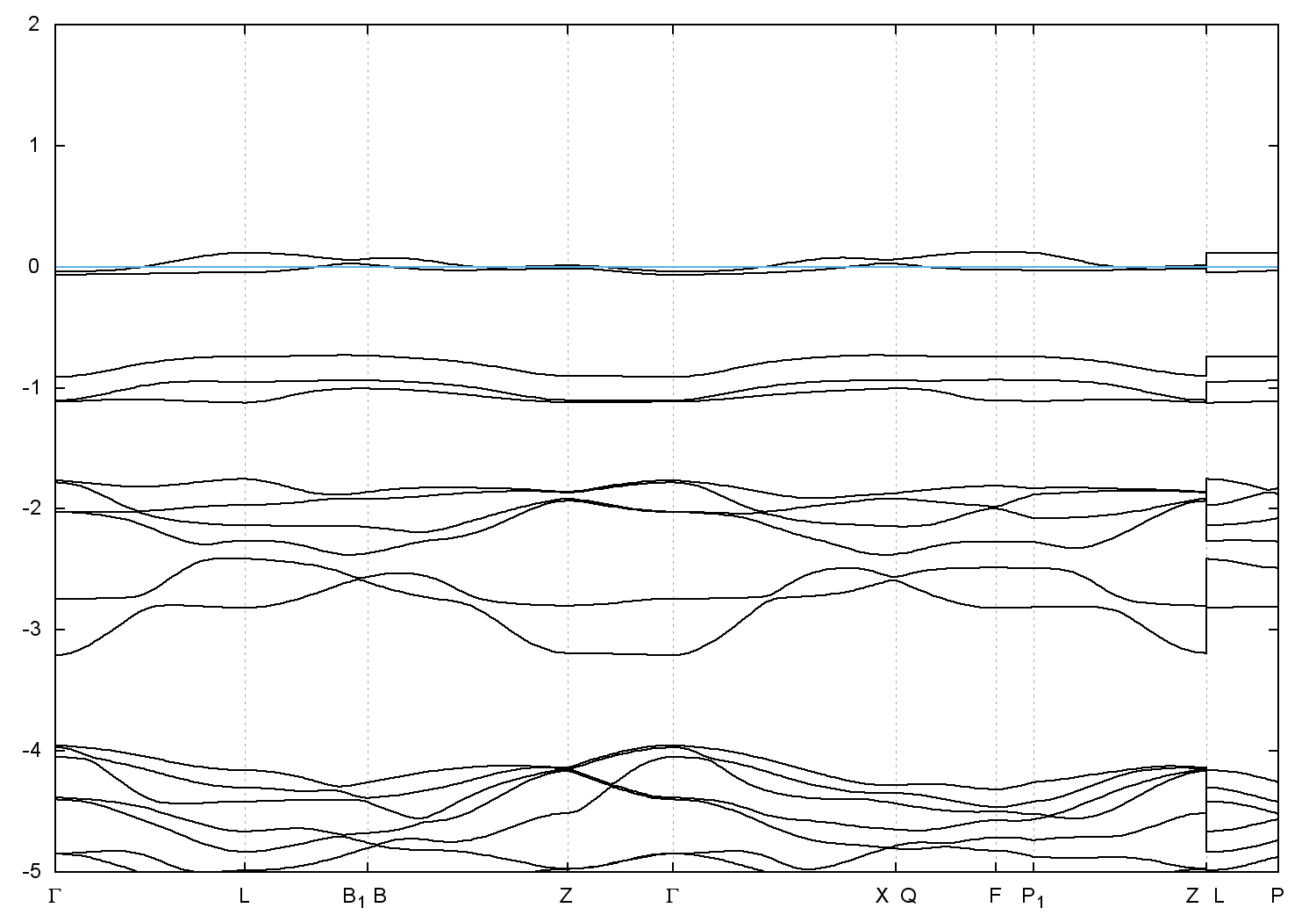
  • Band gap = 0.0 eV
    Direct Gap = 0.018 eV
    Metallicity = 0.403
    Topological Z2 indices ν = (0;000)
  • scf.in - scf.out - bands.in - bands.out
  • Reference: ICSD Collection Code: 33289

Band structure with spin-orbit coupling