• Formula : Hg(NCl)2
  • Space Group : Cmmm (65)
    Centrosymmetric : True
    Dimensionality : 2D
  • Structure parameters
    a = 8.12
    b = 8.12
    c = 4.06
    α = 90.0
    β = 90.0
    γ = 90.0
  • Number of atoms per primitive cell = 5
    Total number of electrons per primitive cell = 36
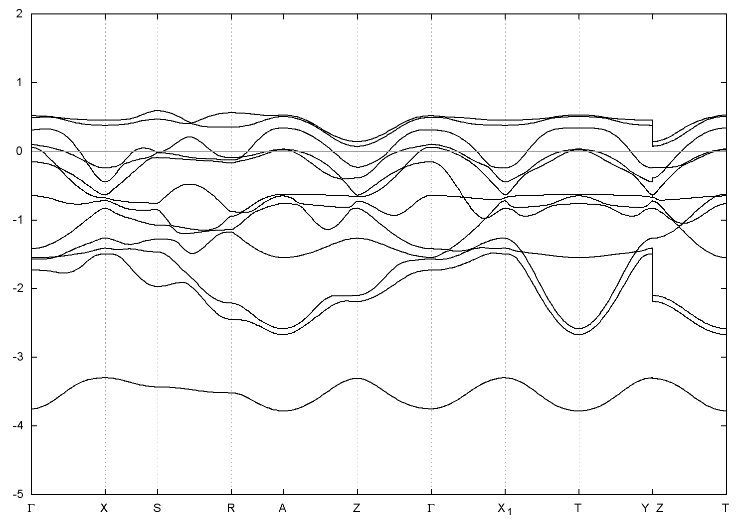
  • Band gap = 0.0 eV
    Direct Gap = 0.000 eV
    Metallicity = 0.623
    Topological Z2 indices ν = (0;001)
  • cif file - scf.in - scf.out - bands.in - bands.out
  • Reference:

    Die kristallstruktur der cadmium-und quecksilber-diammin-dihalogenide Locality: synthetic,
    Zeitschrift fur Kristallographie 94, 231 (1936)


Band structure with spin-orbit coupling