• Formula : KHCO3
  • Space Group : P-1 (2)
    Centrosymmetric : True
    Dimensionality : 1D
  • Structure parameters
    a = 6.1443
    b = 5.2974
    c = 4.2133
    α = 95.109
    β = 100.743
    γ = 108.934
  • Number of atoms per primitive cell = 12
    Total number of electrons per primitive cell = 64
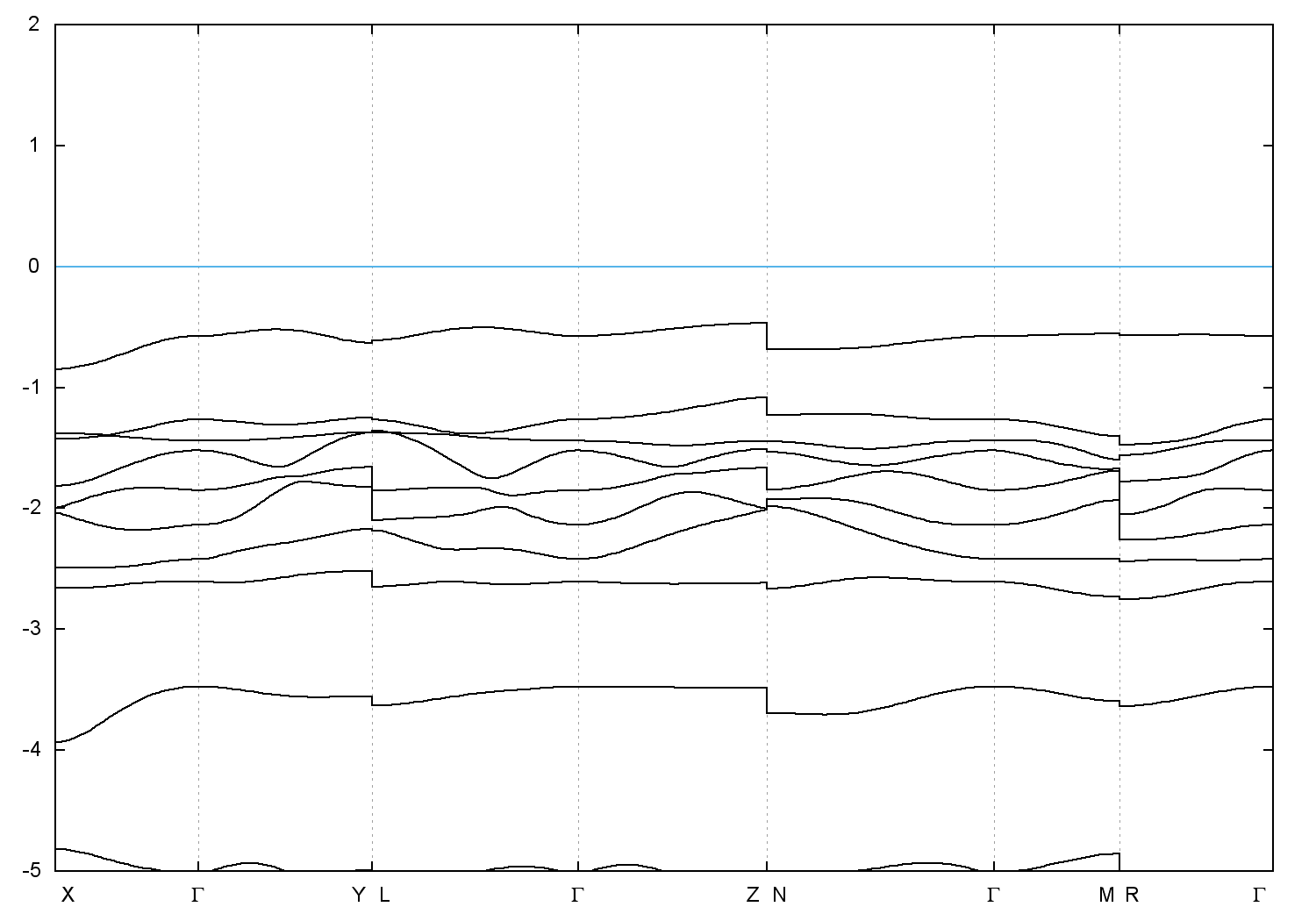
  • Band gap = 5.7378 eV
    Direct Gap = 5.871 eV
    Metallicity = 0.000
    Topological Z2 indices ν = (0;000)
  • cif file - scf.in - scf.out - bands.in - bands.out
  • Reference:

    The high-pressure crystal structure of potassium hydrogen carbonate (KHCO3) Sample: P = 5.5 GPa,
    American Mineralogist 92, 1018 (2007)


Band structure with spin-orbit coupling