• Formula : CaH2CClO3
  • Space Group : C2/m (12)
    Centrosymmetric : True
    Dimensionality : 1D
  • Structure parameters
    a = 6.936
    b = 7.382
    c = 7.443
    α = 90.0
    β = 94.3
    γ = 90.0
  • Number of atoms per primitive cell = 16
    Total number of electrons per primitive cell = 82
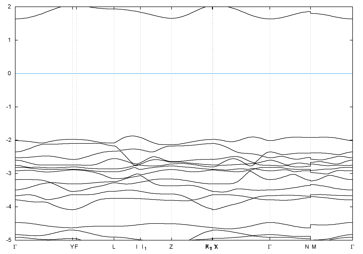
  • Band gap = 3.5109 eV
    Direct Gap = 3.606 eV
    Metallicity = 0.000
    Topological Z2 indices ν = (0;000)
  • scf.in - scf.out - bands.in - bands.out
  • Reference: ICSD Collection Code: 95291

Band structure with spin-orbit coupling