• Formula : Cd(HO)2
  • Space Group : P-3m1 (164)
    Centrosymmetric : True
    Dimensionality : 2D
  • Structure parameters
    a = 3.49494
    b = 3.49494
    c = 4.7059
    α = 90.0
    β = 90.0
    γ = 120.0
  • Number of atoms per primitive cell = 5
    Total number of electrons per primitive cell = 26
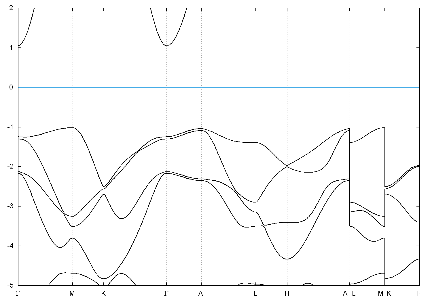
  • Band gap = 2.0673 eV
    Direct Gap = 2.296 eV
    Metallicity = 0.000
    Topological Z2 indices ν = (0;000)
  • scf.in - scf.out - bands.in - bands.out
  • Reference: ICSD Collection Code: 165224

Band structure with spin-orbit coupling