• Formula : CsCdF3
  • Space Group : Pm-3m (221)
    Centrosymmetric : True
    Dimensionality : 3D
  • Structure parameters
    a = 4.47
    b = 4.47
    c = 4.47
    α = 90.0
    β = 90.0
    γ = 90.0
  • Number of atoms per primitive cell = 5
    Total number of electrons per primitive cell = 42
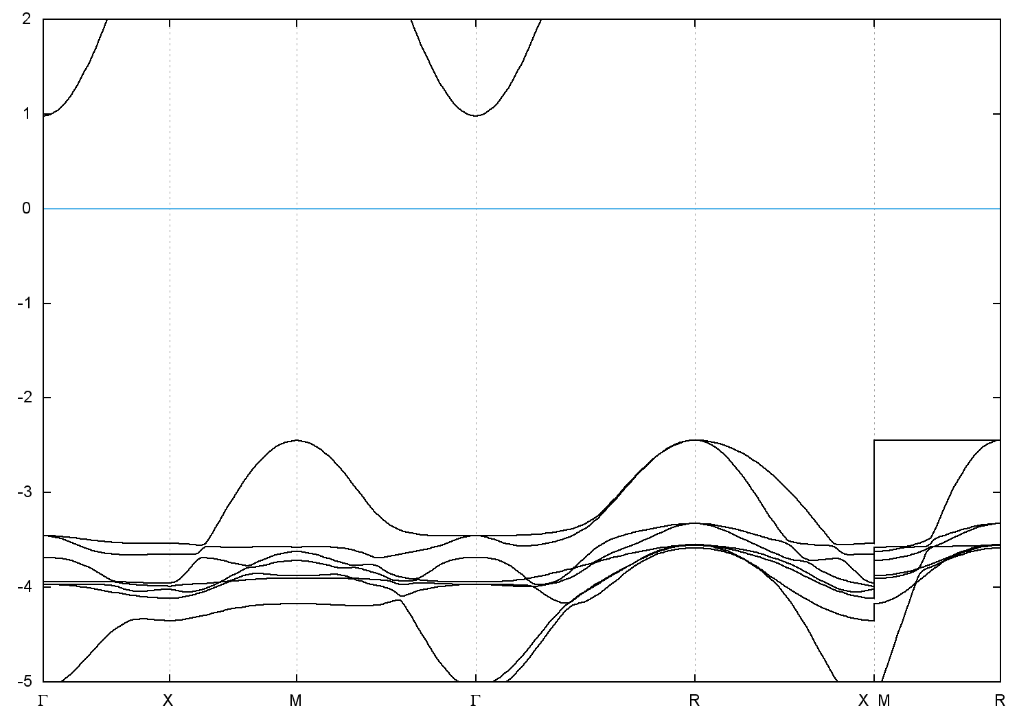
  • Band gap = 3.4268 eV
    Direct Gap = 4.435 eV
    Metallicity = 0.000
    Topological Z2 indices ν = (0;000)
  • scf.in - scf.out - bands.in - bands.out
  • Reference: ICSD Collection Code: 49582

Band structure with spin-orbit coupling