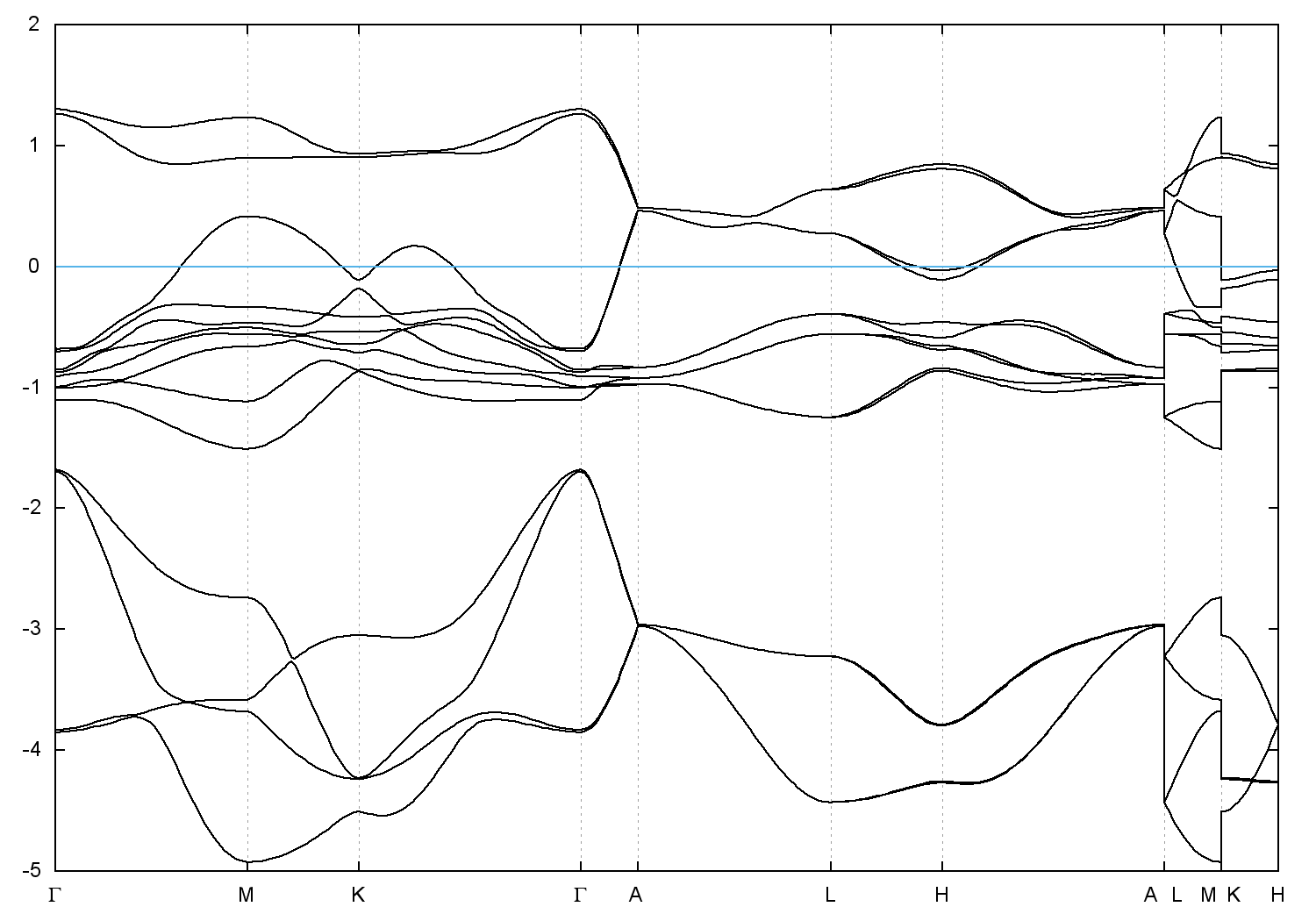
• Formula : CoCN2
  • Space Group : P6_3/mmc (194)
    Centrosymmetric : True
    Dimensionality : 3D
  • Structure parameters
    a = 3.2129
    b = 3.2129
    c = 9.3901
    α = 90.0
    β = 90.0
    γ = 120.0
  • Number of atoms per primitive cell = 8
    Total number of electrons per primitive cell = 62
  • Band gap = 0.0 eV
    Direct Gap = 0.000 eV
    Metallicity = 0.753
    Topological Z2 indices ν = (0;000)
  • cif file - scf.in - scf.out - bands.in - bands.out
  • Reference:

    Synthesis, Crystal-Structure Determination and Magnetic Properties of Two New Transition-Metal Carbodiimides: CoNCN and NiNCN,
    Inorganic Chemistry 46, 2204 (2007)


Band structure with spin-orbit coupling