• Formula : Rb2CaH4
  • Space Group : I4/mmm (139)
    Centrosymmetric : True
    Dimensionality : 1D
  • Structure parameters
    a = 4.507
    b = 4.507
    c = 14.863
    α = 90.0
    β = 90.0
    γ = 90.0
  • Number of atoms per primitive cell = 7
    Total number of electrons per primitive cell = 32
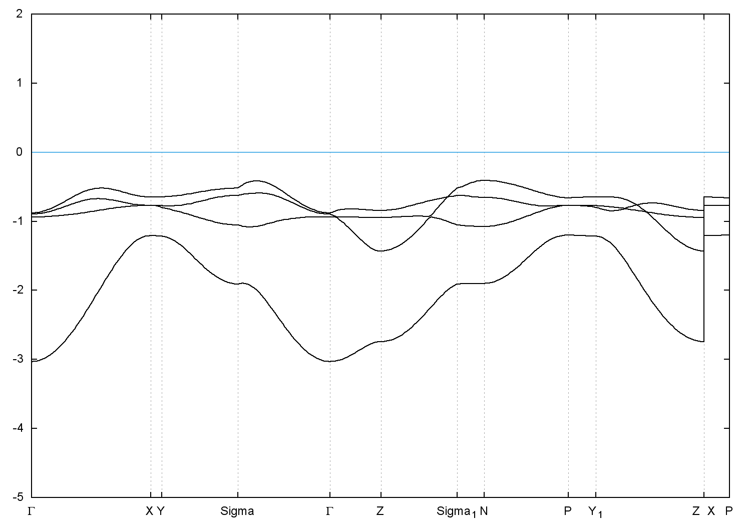
  • Band gap = 3.3079 eV
    Direct Gap = 3.308 eV
    Metallicity = 0.000
    Topological Z2 indices ν = (0;000)
  • scf.in - scf.out - bands.in - bands.out
  • Reference: ICSD Collection Code: 65196

Band structure with spin-orbit coupling