• Formula : CaCl
  • Space Group : P4/nmm (129)
    Centrosymmetric : True
    Dimensionality : 1D
  • Structure parameters
    a = 3.851
    b = 3.851
    c = 6.861
    α = 90.0
    β = 90.0
    γ = 90.0
  • Number of atoms per primitive cell = 4
    Total number of electrons per primitive cell = 34
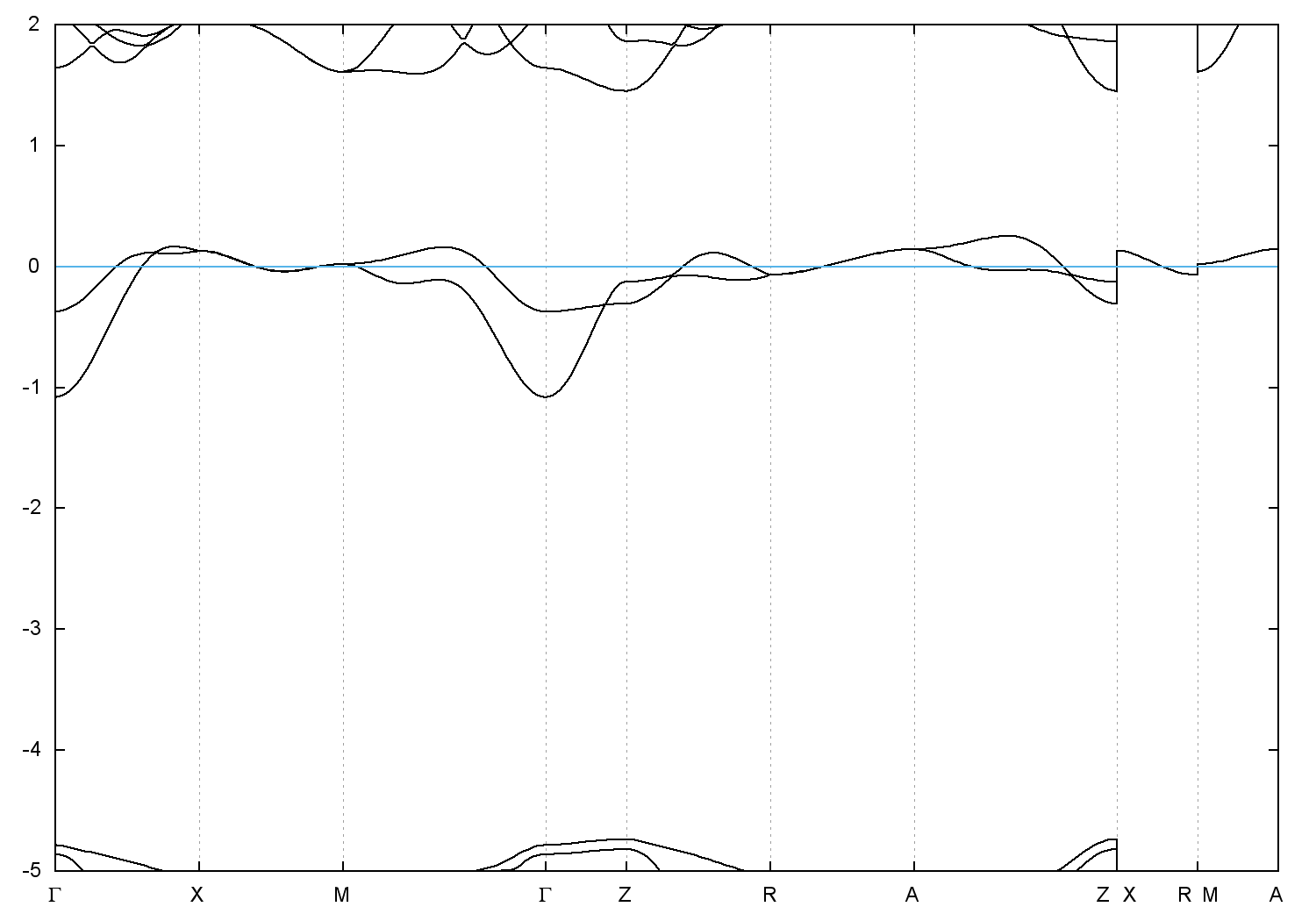
  • Band gap = 0.0 eV
    Direct Gap = 0.000 eV
    Metallicity = 0.749
    Topological Z2 indices ν = (1;001)
  • cif file - scf.in - scf.out - bands.in - bands.out
  • Reference:

    Second edition. Interscience Publishers, New York, New York,
    Crystal Structures 1, 85 (1963)


Band structure with spin-orbit coupling