• Formula : Hg(C2F3)2
  • Space Group : P-1 (2)
    Centrosymmetric : True
    Dimensionality : 1D
  • Structure parameters
    a = 4.956
    b = 5.733
    c = 6.394
    α = 104.57
    β = 109.32
    γ = 107.16
  • Number of atoms per primitive cell = 11
    Total number of electrons per primitive cell = 70
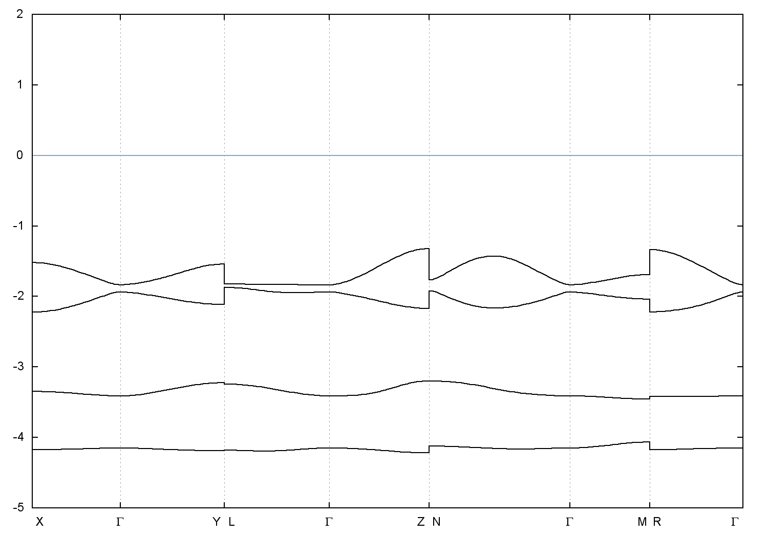
  • Band gap = 3.4881 eV
    Direct Gap = 3.797 eV
    Metallicity = 0.000
    Topological Z2 indices ν = (0;000)
  • scf.in - scf.out - bands.in - bands.out
  • Reference: ICSD Collection Code: 165635

Band structure with spin-orbit coupling