Home
You must have javascript enabled to display the crystal structure and Brillouin zone
Formula : Li
2
TeC
2
Space Group :
P-3m1 (164)
Centrosymmetric : True
Dimensionality : 1D
Structure parameters
a = 6.2979
b = 6.2979
c = 4.4984
α = 90.0
β = 90.0
γ = 120.0
Number of atoms per primitive cell = 5
Total number of electrons per primitive cell = 20
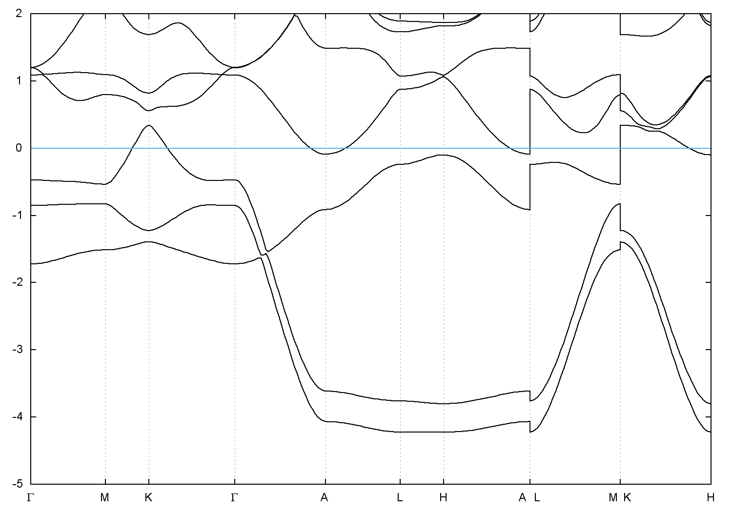
Band gap = 0.0 eV
Direct Gap = 0.036 eV
Metallicity = 0.234
Topological Z2 indices ν = (0;000)
cif file
-
scf.in
-
scf.out
-
bands.in
-
bands.out
Reference:
Band structure with spin-orbit coupling