• Formula : MgH4(CO)2
  • Space Group : C2/m (12)
    Centrosymmetric : True
    Dimensionality : 1D
  • Structure parameters
    a = 7.4279
    b = 8.5736
    c = 3.65065
    α = 90.0
    β = 98.58
    γ = 90.0
  • Number of atoms per primitive cell = 9
    Total number of electrons per primitive cell = 34
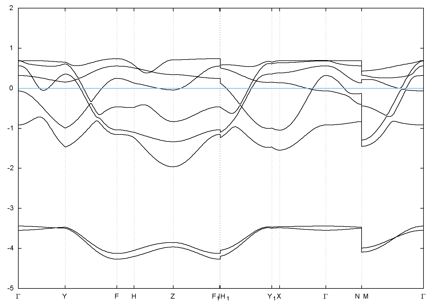
  • Band gap = 0.0 eV
    Direct Gap = 0.004 eV
    Metallicity = 0.546
    Topological Z2 indices ν = (0;000)
  • cif file - scf.in - scf.out - bands.in - bands.out
  • Reference:

    Crystal structures of dehydration products of Bischofite, MgCl2 nH2O (n = 1, 2, 4) from in situ synchrotron powder diffraction data,
    Acta Crystallographica, Section B 63, 235 (2007)


Band structure with spin-orbit coupling