• Formula : NiH2(CN2)2
  • Space Group : Pnnm (58)
    Centrosymmetric : True
    Dimensionality : 3D
  • Structure parameters
    a = 6.457
    b = 8.768
    c = 3.23
    α = 90.0
    β = 90.0
    γ = 90.0
  • Number of atoms per primitive cell = 18
    Total number of electrons per primitive cell = 80
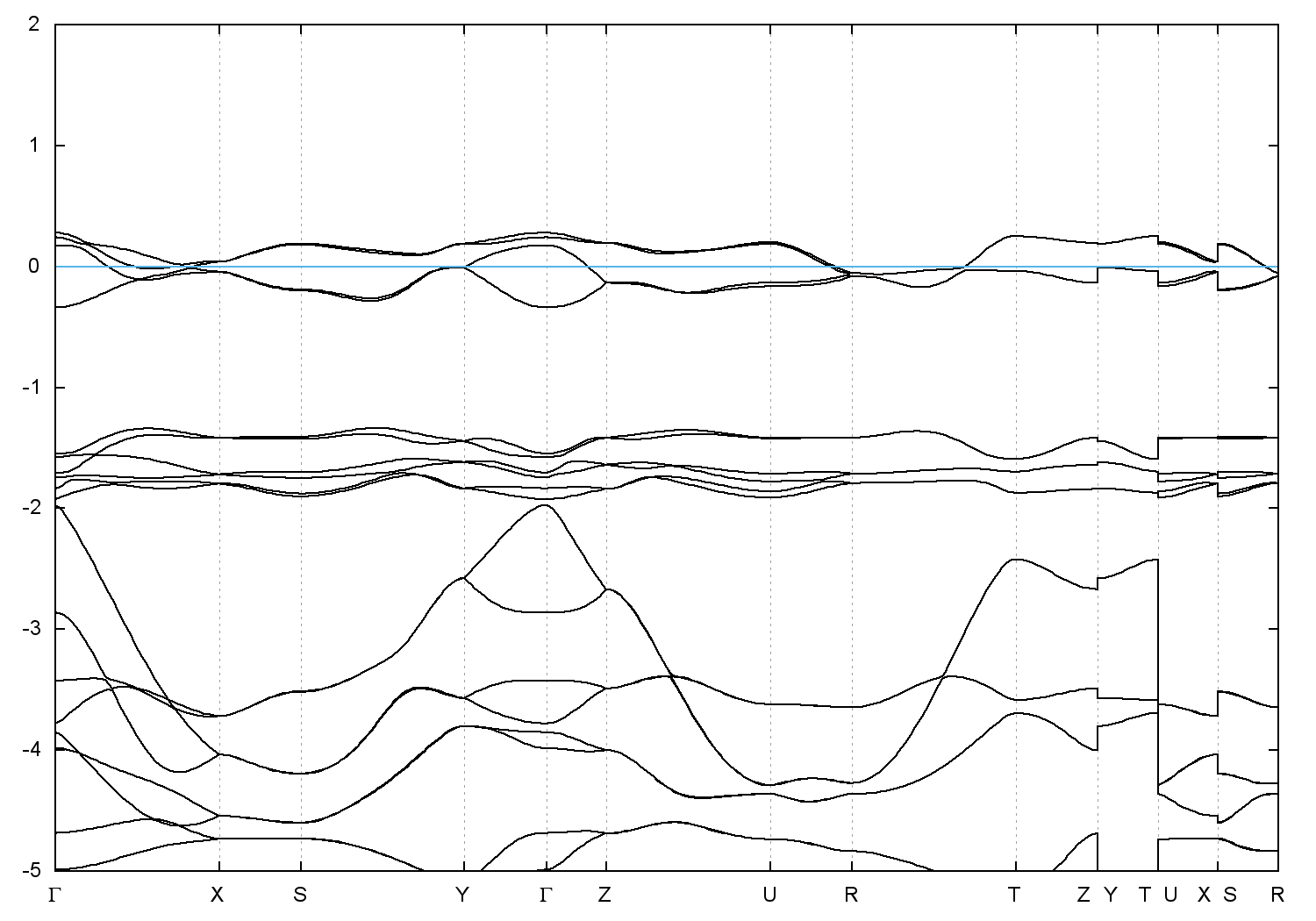
  • Band gap = 0.0 eV
    Direct Gap = 0.007 eV
    Metallicity = 0.305
    Topological Z2 indices ν = (0;000)
  • scf.in - scf.out - bands.in - bands.out
  • Reference: ICSD Collection Code: 172908

Band structure with spin-orbit coupling