• Formula : K2Ca(CO3)2
  • Space Group : R-3m (166)
    Centrosymmetric : True
    Dimensionality : 1D
  • Structure parameters
    a = 5.387
    b = 5.387
    c = 18.16
    α = 90.0
    β = 90.0
    γ = 120.0
  • Number of atoms per primitive cell = 11
    Total number of electrons per primitive cell = 72
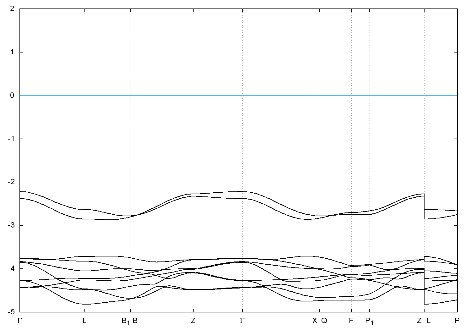
  • Band gap = 4.4404 eV
    Direct Gap = 4.440 eV
    Metallicity = 0.000
    Topological Z2 indices ν = (0;000)
  • cif file - scf.in - scf.out - bands.in - bands.out
  • Reference:

    Crystal structure refinements of buetschliite and eitelite: a contribution to the stereochemistry of trigonal carbonate minerals Note: synthetic,
    Neues Jahrbuch fur Mineralogie, Monatshefte 1980, 230 (1980)


Band structure with spin-orbit coupling