• Formula : Rb3BrO
  • Space Group : Pm-3m (221)
    Centrosymmetric : True
    Dimensionality : 1D
  • Structure parameters
    a = 5.465
    b = 5.465
    c = 5.465
    α = 90.0
    β = 90.0
    γ = 90.0
  • Number of atoms per primitive cell = 5
    Total number of electrons per primitive cell = 40
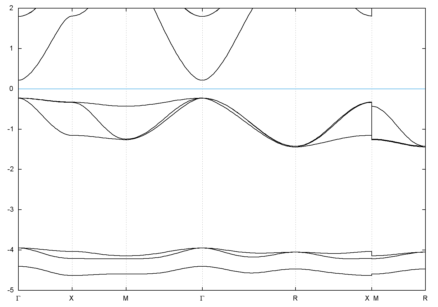
  • Band gap = 0.4411 eV
    Direct Gap = 0.441 eV
    Metallicity = 0.000
    Topological Z2 indices ν = (0;000)
  • scf.in - scf.out - bands.in - bands.out
  • Reference: ICSD Collection Code: 77196

Band structure with spin-orbit coupling